Luxembourg - Drapeau Luxembourg

Incoterms :DDP
Tous les prix incluent les taxes et les droits de douane pour les modes d'expédition sélectionnés.

Confirmez votre choix de devise:

Euros
Livraison gratuite pour la plupart des commandes supérieures à 50 € (EUR)

Dollars US
Livraison gratuite pour la plupart des commandes supérieures à $60 (USD)

Bench Talk pour les ingénieurs concepteurs

Mouser Blog | France

rss

Le blog officiel de Mouser Electronics


Des bâtiments intelligents et écologiques Stuart Cording

(Source : jamesteohart – stock.adobe.com)

 

Si l’intelligence humaine fait parfois la démonstration de toute sa puissance dans les bureaux, les hôpitaux, les écoles et les usines, on ne peut pas dire que ces bâtiments eux-mêmes brillent souvent par leur intelligence. Dès lors qu’il s’agit d’évaluer l’efficacité énergétique, d’assurer le suivi des ressources ou d’améliorer le système d’éclairage d’un tel bâtiment, les gestionnaires disposent de peu de données sur lesquelles appuyer leurs décisions et d’encore moins de routines d’automatisation d’où tirer des renseignements. Mais cette situation est sur le point de changer. Premièrement, comme l’a souligné l’Agence européenne pour l’environnement, environ un tiers des émissions de gaz à effet de serre de l’UE sont liées aux bâtiments commerciaux. D’autre part, les gestionnaires de bâtiments se voient contraints de réduire les coûts de maintenance et d’améliorer leurs méthodes de gestion. Sous l’impulsion de ces deux facteurs, ils sont de plus en plus nombreux à se tourner vers des solutions intelligentes pour les bâtiments et l’éclairage.

Le déploiement de telles solutions n’a rien de bien sorcier dans des bâtiments neufs, puisque câbles, connectivités, points d’éclairage et éléments architecturaux sont clairement définis dès le stade de la planche à dessin. Cependant, la mise à niveau d’un vaste parc immobilier déjà existant n’a rien d’impossible et permet de réaliser des économies d’énergie et de coûts non négligeables.

Ainsi, de nombreuses solutions de bâtiments intelligents apparaissent régulièrement dans le paysage. Un support de longue durée, des fournisseurs solides et une mise en œuvre technique sont des points d’autant plus importants que les systèmes de ce type doivent être capables de fonctionner pendant dix ou vingt ans. C’est pourquoi la KNX Association a établi une norme pour la technologie des bâtiments intelligents. Celle-ci intègre plus de 8 000 produits certifiés proposés par plus de 500 fabricants et compte une longue liste de déploiements réussis à travers le monde. Le développement des produits KNX certifiés est facilité par l’utilisation des cartes d’évaluation NCN5140. Ces cartes du fabricant onsemi constituent en effet un excellent point de départ pour les applications de commutation (voir figure 1).

Basé sur le NCN5140S, ce SiP (système dans un boîtier) intègre un microcontrôleur Arm Cortex-M0+ doté d’un émetteur-récepteur KNX. Pour développer un nœud KNX, le SiP ne nécessite qu’un condensateur de filtrage, une résistance Tx et une résistance de ventilation pour définir la classe de courant du nœud telle qu’elle est tirée du câblage à paires torsadées.

La carte d’évaluation est disponible en deux versions à huit boutons. Une version utilise des touches mécaniques tandis que l’autre utilise un dispositif tactile capacitif. Un code d’application précertifié permet de contrôler et de varier la luminosité des huit LED RVB qui éclairent les boutons ou les pavés tactiles. Les cartes d’évaluation sont fournies avec une application de commutation KNX entièrement certifiée et prise en charge par une couche physique certifiée ainsi qu’une pile logicielle KNX adaptée à l’éclairage intelligent et au contrôle des volets, des stores et de la ventilation.

 

Figure 1 : ces cartes d’évaluation KNX à huit boutons commutateurs sont basées sur le SiP NCN5140S d’onsemi. (Source : Mouser Electronics)

 

Que la lumière soit

L’époque des lampes à incandescence est depuis longtemps révolue et les tubes fluorescents sont eux aussi tombés dans l’oubli, tous deux supplantés par les LED qui, en plus d’être plus performantes, offrent une variété de formes et de conceptions innovantes grâce à leur petite taille. Seulement, un haut niveau de performance ne peut être atteint qu’à l’aide d’un driver de qualité doté des fonctionnalités intelligentes nécessaires et capable d’assurer une longue durée de vie au dispositif d’éclairage. Les drivers NCL31000 et NCL31001 permettent un pilotage de LED intelligent compatible avec les technologies de communication pour luminaires intelligents (ICL) et de géolocalisation intérieure (IP) (voir figure 2).

 

Figure 2 : Schémas fonctionnels des pilotes LED NCL3100X. (Source : Mouser Electronics)

 

Ces drivers sont basés sur des drivers LED Buck synchrones doubles à haute efficacité avec une fréquence de commutation réglable de 44,4 kHz à 1 MHz et prennent en charge une gradation par modulation de largeur d’impulsion (PWM) jusqu’à zéro courant. Le contrôle du spectre étalé est disponible pour améliorer les perturbations électromagnétiques conduites. La présence d’une résistance de détection de courant permet de surveiller le courant traversant l’inducteur, ce qui fait partie de la capacité de métrologie des appareils. Parmi les autres données qui peuvent être collectées figurent les tensions internes, les courants et la tension des LED. Ces informations sont échantillonnées toutes les 100 ms et peuvent être partagées avec un système de gestion centralisé du bâtiment, tout comme les données d’état, d’avertissement et d’erreur. La différence entre le driver NCL31000 et le NCL31001 est que ce dernier ne possède pas de convertisseurs auxiliaires internes ni de convertisseurs Buck 3,3 V.

La connectivité est assurée par les protocoles SPI ou I2C en fonction du modèle choisi, ce qui facilite la prise en main des microcontrôleurs. La carte d’évaluation NCL31000ASGEVB (voir figure 3) est un shield compatible avec Arduino capable de prendre en charge des chaînes de LED jusqu’à 100 W. D’autres plates-formes de développement de microcontrôleurs peuvent tout aussi facilement être prises en charge au moyen d’une connexion directe aux broches SPI ou I2C.

 

Figure 3 : La carte d’évaluation NCL31000ASGEVB est compatible avec Arduino. (Source : Mouser Electronics)

 

Assurer le suivi de vos équipements

L’une des choses les plus frustrantes pour les personnes qui travaillent dans un environnement où les ressources sont partagées, comme un hôpital ou un laboratoire, est de devoir partir à la recherche des équipements dont on a besoin. Il suffit parfois de prendre une pause café pour voir ses outils déjà « redéployés » à son retour. Assurer le suivi de ses équipements n’est pas une mince affaire et dans ce contexte la technologie radio possède l’avantage de fonctionner durant des années sans changement de batterie. Ce ne sont pas les technologies sans fil qui manquent, mais le Bluetooth Low Energy (BLE) se distingue toutefois par sa faible consommation d’énergie.

Le RSL10 d’onsemi est un système sur puce (SoC) hautement intégré conçu pour répondre aux exigences de faible consommation de ce type d’applications. Il propose une connectivité Bluetooth 5.2 et son émetteur-récepteur radio 2,4 GHz peut également être utilisé pour d’autres protocoles sans fil à faible consommation. Cadencé par un processeur Arm Cortex-M3, ce SoC affiche une consommation de courant de veille profonde de 50 nA ou de 300 nA avec 8 Ko de rétention de RAM avec une tension de batterie de 1,25 V. Le micrologiciel peut être mis à jour par liaison radio (OTA). Ce système a déjà été utilisé dans plusieurs applications de suivi des équipements dans les hôpitaux afin d’éviter la rétention et le vol de matériel (voir figure 4). Grâce à ce type d’applications, les professionnels de santé gagnent un temps considérable lorsqu’ils se lancent à la recherche d’un appareil médical. En plus d’avoir une incidence positive sur la qualité des soins, ces applications permettent aussi de réaliser quelques économies. De plus, l’ajout en arrière-plan de capacités d’apprentissage automatique offre la possibilité de mieux comprendre quels sont les besoins du personnel et comment les équipements sont utilisés et de développer la maintenance prédictive.

 

Figure 4 : le Soc RSL10 est présent dans le kit d’évaluation de suivi des équipements SECO-RSL10-TAG-GEV. (Source : Mouser Electronics)

 

L’alimentation par Ethernet

Alors que la technologie sans fil est la seule solution pour de nombreuses applications, d’autres sont gourmandes en énergie, notamment l’affichage numérique dans les salles de conférence et de réunion, les caméras PTZ ou les systèmes d’éclairage. Ce dernier exemple combine le contrôle de l’éclairage avec des capteurs de présence comme les capteurs infrarouges passifs (PIR) pour réduire la consommation d’énergie en éteignant les lumières dans les pièces vides. Grâce à l’alimentation électrique par Ethernet (PoE), ces appareils peuvent être connectés aux systèmes de gestion des bâtiments pour fournir des données liées à la gestion de l’énergie et à l’occupation des lieux, et ce, en se passant d’une source électrique locale.

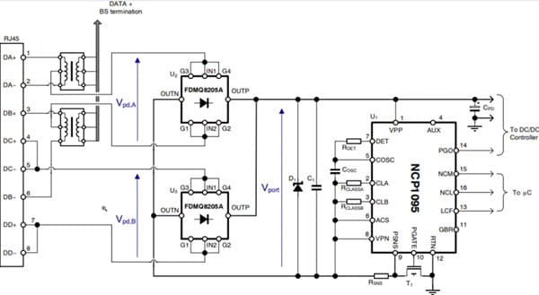
Le NCP1095 d’onsemi est un contrôleur d’interface pour appareils alimentés par Ethernet (PoE-PD). Il fournit tout le nécessaire pour développer des équipements conformes aux normes IEEE 802.3af/at et -3bt. Ce dispositif possède des fonctionnalités telles que la signature de détection, la négociation de classification, la limitation du courant d’appel et une protection contre les surintensités. Il est adapté aux applications consommant jusqu’à 90 W. Il prend aussi en charge les impulsions MPS (Maintain Power Signature), ce qui autorise les équipes de développement à créer des nœuds PoE avec des modes de veille à très faible consommation. Afin de réduire à un minimum la nomenclature, le NCP1095 intègre également une broche de détection d’alimentation auxiliaire. Les appareils peuvent ainsi être simplement connectés à des réseaux non PoE à l’aide d’un adaptateur secteur séparé (voir figure 5).

 

Figure 5 : le NXP1095 offre un niveau de puissance assigné allant jusqu’à 90 W pour les applications PoE, mais peut aussi prendre en charge les installations non PoE à l’aide d’une alimentation auxiliaire. (Source : Mouser Electronics)

 

Constructeurs et architectes sont désormais tenus de livrer des bâtiments commerciaux économes en énergie. Ils peuvent pour cela heureusement compter sur l’automatisation des bâtiments. Cette technologie permet non seulement aux gestionnaires de bâtiments de surveiller la consommation d’énergie, mais aussi, moyennant l’utilisation d’un logiciel adapté, de rechercher des moyens de gagner encore en efficacité. Des solutions telles que KNX et le NCN5140S fournissent le support industriel nécessaire pour garantir la prise en charge de la norme tant dans les solutions d’aujourd’hui que dans les développements à venir. En intégrant des fonctions intelligentes et de surveillance, les drivers LED tels que le NCL31000/1 permettent la mise en œuvre d’un suivi de la consommation d’énergie qui constitue la condition préalable à toute recherche de gain d’efficacité.

Les bâtiments deviennent plus intelligents

Les SoC à faible consommation comme le RSL10 mentionné précédemment permettent d’utiliser la connectivité Bluetooth pour assurer le suivi des équipements coûteux dans les bâtiments. Ce faisant, ils contribuent à améliorer l’efficacité d’utilisation et à cartographier les goulots d’étranglement. Enfin, le dispositif PoE NCP1095 permet d’utiliser Ethernet pour l’alimentation électrique et la connectivité des données dans les applications énergivores.



« Retour


Stuart Cording's Blog

Tous les auteurs

Voir plus Voir plus
Afficher les articles par date