Commutateur de charge avec redresseur de niveau Si1865DDL Vishay Siliconix

Commutateur de charge avec redresseur de niveau Si1865DDL Vishay Siliconix

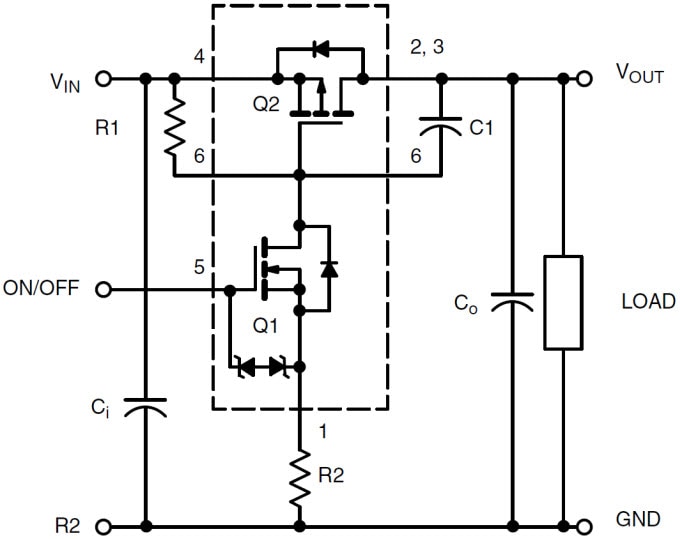
Le commutateur de charge avec redresseur de niveau Si1865DDL Vishay Siliconix comporte un MOSFET à canal N et P dans un seul boîtier SC70-6. Le TrenchFet à canal P à faible résistance en marche est conçu pour être utilisé comme un commutateur de charge. Le canal N, avec résistance externe, peut être utilisé comme redresseur de niveau pour piloter le commutateur de charge à canal P. Le MOSFET à canal N dispose d'une protection ESD interne et peut être piloté par des signaux logiques aussi bas que 1,5 V. Le Si1865DDL fonctionne sur des lignes d'alimentation de 1,8 V à 12 V et peut piloter des charges jusqu'à 1,1 A.

Caractéristiques
  • TrenchFET® à faible RDS(on)
  • Entrée 1,8 V à 12 V
  • Contrôle de niveau logique de 1,5 V à 8 V
  • Boîtier SC70-6 à profil mince et empreinte réduite
  • Commutateur d'entrée de protection ESD à 2 000 V, VON/OFF
  • Vitesse de balayage réglable
Applications
  • Commutateur de charge avec redresseur de niveau
  • Contrôle de la vitesse de balayage
  • Appareils mobiles et grand public
Circuit d'application
Circuit d'application
eNews
  • Vishay
Publié le: 2014-06-06 | Mis à jour le: 2022-03-11