Texas Instruments Contrôleurs PWM en mode courant UCCx8C5x/UCCx8C5x-Q1

Les contrôleurs PWM en mode courant UCCx8C5x/UCCx8C5x-Q1 de Texas Instruments offrent une solution à haute performance capable de piloter des MOSFET Si et SiC dans diverses applications. L'UCCx8C5x/UCCx8C5x-Q1 est une version plus efficace et plus robuste de l'UCCx8C4x/UCCx8C4x-Q1. Ces composants fournissent des seuils UVLO uniques qui permettent un fonctionnement MOSFET SiC fiable (UCC28C56-59) et des seuils UVLO existants pour une prise en charge continue du MOSFET Si (UCCx8C50-55).

Les contrôleurs PWM en mode courant UCCx8C5x/UCCx8C5x-Q1 de TI sont disponibles en boîtiers VSSOP (DGK) à 8 broches et SOIC (D) à 8 broches.

Caractéristiques

  • Options de verrouillage de sous-tension pour prendre en charge les applications MOSFET Si et SiC
  • Fonctionnement à fréquence fixe maximale de 1 MHz
  • Courant de démarrage de 50 μA, 75 μA maximum
  • Faible courant de fonctionnement de 1,3 mA (à FOSC = 52 kHz)
  • Limitation rapide de surintensité cycle par cycle de 35 ns
  • courant de pilotage de crête ±1 A
  • Sortie rail-à-rail
    • Temps de montée de 25 ns
    • Temps de descente de 20 ns
  • Tension maximale absolue de 30 V VDD
  • Référence d'amplificateur d'erreur précise de ±1 %, 2,5 V
  • Remplacement direct et compatible broche à broche pour UCCx8C4x
  • Compatible avec la sécurité fonctionnelle
  • Documentation disponible pour aider à la conception de systèmes de sécurité fonctionnels
  • Homologué AEC-Q100 avec les résultats suivants (-Q1)
    • Température de dispositif de classe 1 de -40 °C à +125 °C
    • Niveau 2 de classification de dispositif HBM ±2 kV
    • Niveau de classification d'appareil C4B dispositif 750 V

Applications

  • Convertisseurs de puissance isolés asymétriques CC-CC ou hors ligne à usage général
  • Alimentation auxiliaire pour convertisseurs de puissance solaires, entraînements à moteur et systèmes de stockage d'énergie
  • Alimentation électrique isolée pour stations de chargement EV

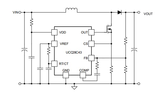
Application simplifiée

Schéma du circuit d'application - Texas Instruments Contrôleurs PWM en mode courant UCCx8C5x/UCCx8C5x-Q1

Application automobile standard

Schéma du circuit d'application - Texas Instruments Contrôleurs PWM en mode courant UCCx8C5x/UCCx8C5x-Q1
Publié le: 2022-12-23 | Mis à jour le: 2023-04-25