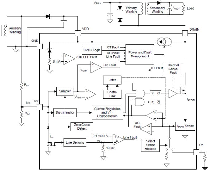
Le commutateur Flyback à haute tension UCC28910 Texas Instruments est dédié aux alimentations Flyback isolées et fournit une tension de sortie et une régulation en courant sans utiliser de coupleur optique. Ce composant intègre un FET de puissance à 700 V et un contrôleur qui traite les informations de fonctionnement provenant du bobinage Flyback auxiliaire et du FET de puissance pour fournir une tension de sortie et un contrôle du courant précis. La source de courant à haute tension intégrée pour le démarrage, qui est éteinte pendant le fonctionnement du dispositif, et la consommation de courant sur le contrôleur, qui est ajustée dynamiquement, permettent une puissance de veille très basse. Les algorithmes de contrôle dans le UCC28910, combinant une commutation de fréquence et une modulation de courant primaire en crête, permettent une efficacité de fonctionnement qui respecte ou dépasse les normes applicables. Un mode de conduction discontinue (DCM) avec une commutation en creux est utilisé pour réduire les pertes de commutation. La fréquence de commutation maximale est 115 kHz. Des fonctionnalités de protection permettent de garder les niveaux de stress des composants primaire et secondaire en surveillance sur toute la plage de fonctionnement.
Régulation de sortie à tension constante (CV) et courant constant (CC) sans opto-coupleur
Précision de tension de sortie : ±5 %
Précision de courant de sortie à ±5 % à compensation de tolérance d'inductance primaire et ligne CA
Démarrage à 700 V et gestion de puissance intelligente permettant une puissance d'attente la meilleure de sa catégorie <>
Fréquence de commutation maximale de 115 kHz permettant les conceptions à densité haute puissance
Commutation en creux et tramage en fréquence pour faciliter la conformité EMI
Arrêt thermique
Protection contre les surtensions en sortie et faible ligne
Applications
Adaptateurs CA et CC, chargeurs de téléphones portables, tablettes et caméras
Instruments de mesure de puissance
SMPS de veille de télévision, serveurs, électroménager
Pilotes de LED
Schéma de principe fonctionnel
Le module d'évaluation UCC28910FBEVM-526 Texas Instruments est une alimentation de type Flyback hors ligne qui fournit une régulation du courant et de la tension en sortie isolée sans utiliser d'optocoupleur. L'entrée peut accueillir une plage de tension entre 85 VCA et 265 VCA. Le module d'évaluation utilise le commutateur haute tension PWM CV/CC UCC28910. Ce composant intègre un FET de puissance à 700 V et un contrôleur qui traite les informations de fonctionnement provenant du bobinage Flyback auxiliaire et du FET de puissance pour fournir une tension de sortie et un contrôle du courant précis. Les algorithmes de commande du UCC28910 permettent aux rendements de fonctionnement de correspondre aux normes applicables ou de les dépasser. Un mode de conduction discontinue (DCM) avec une commutation en creux est utilisé pour réduire les pertes de commutation. Une combinaison de modulation de fréquence de commutation et d'amplitude du courant primaire en crête est utilisée pour conserver un haut niveau du rendement de conversion sur toute la plage de tension d'entrée et de charge.