Texas Instruments Contrôleur Flyback PSR à attente nulle UCC28730
Le contrôleur flyback PSR à attente nulle UCC28730 Texas Instruments fournit une régulation de sortie à tension constante (CV) et courant constant (CC) sans avoir besoin d'un coupleur optique, et une détection de signal pour améliorer la réponse transitoire lors de sauts de charges importants. Une fréquence de commutation minimale de 30 Hz aide à garantir moins de 5 mW de puissance à vide. Ce dispositif traite les informations d'un commutateur de puissance primaire et une bobine auxiliaire de retour pour un contrôle précis de la tension et un courant de sortie. La surveillance fonctionne avec un dispositif d'alarme côté secondaire, tel que l'UCC24650, pour fournir une réponse rapide sauts de charges lourdes à l'aide de capacités de sortie minimales. Un commutateur interne de démarrage à 700 V, des états de fonctionnement contrôlés dynamiquement et un profil de modulation sur mesure soutient une puissance de veille ultra-faible sans sacrifier la durée de démarrage ni la réponse transitoire de sortie. Les algorithmes de commande de l'UCC28730 permettent aux rendements de fonctionnement de correspondre aux normes applicables ou de les dépasser. Un fonctionnement en mode de conduction discontinue (DCM) avec une commutation en creux réduit les pertes de commutation. La modulation de la fréquence de commutation et l'amplitude de crête du courant du primaire (FM et AM) permettent de conserver une grande efficacité de conversion sur toute la plage de charges et de lignes.Caractéristiques
- Enables Zero-Power (<5mW) standby consumption
- Smart Wake-Up Detection enables smallest output capacitance
- Primary-side regulation (PSR) eliminates optocoupler
- ±5% voltage regulation and current regulation across line and load
- 700V start-up switch
- 83kHz maximum switching frequency enables low stand-by power charger designs
- Resonant-ring valley-switching operation for highest overall efficiency
- Frequency-dither to ease EMI compliance
- Clamped gate-drive output for MOSFET
- Overvoltage, low-line, and overcurrent protection functions
- Programmable cable compensation
- SOIC-7 package
Applications
- Adapters and chargers for smartphones, tablets, and other consumer electronics
- TV and monitor power supplies
- SMPS for home appliances and industrial automation
- Standby and auxiliary power supplies
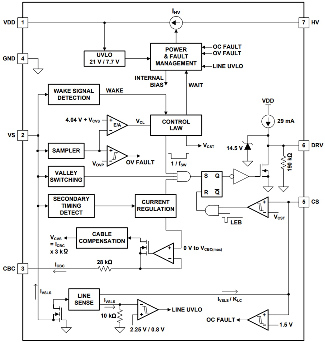
Functional Block Diagram
Publié le: 2015-03-10
| Mis à jour le: 2022-03-11
