Texas Instruments UCC28056 High Performance PFC Controllers
Texas Instruments UCC28056 6-Pin High-Performance PFC Controllers offer an innovative mixed-mode method derived from the devices’ PFC boost stages. The mixed-mode method operates in Transition Mode (TM) at full load and transitions smoothly into Discontinuous Conduction Mode (DCM) at a reduced load, resulting in an automatically decreasing switching frequency. The device includes burst mode operation eliminating the need to switch off the PFC, improving light load performance, and allowing systems to meet demanding energy standards. The Texas Instruments UCC28056 ensures sinusoidal line input current with low distortion while the PFC stays on via the PFC power stage, driving power to 300W. Combined with the UCC256301 LLC controller, the need for an auxiliary flyback converter is eliminated. The UCC28056 provides an instant turn-on feature and minimizes the external component count.Features
- Low input current distortion and near unity power factor down to 10% load
- Enables compliance with IEC1000-3-2
- Ultra-low no-load input power (25mW at 115VAC, 40mW at 230VAC)
- Excellent efficiency over the range of load
- Enables compliance with green power standards without disabling PFC
- EuP Lot 6 Tier 2, CoC Ver. 5 Tier 2, Energy Star for computers Ver. 6.1, DOE Level VI
- Ultra-low audible noise output
- Enhanced EA responds rapidly to load steps without degrading input current distortion
- Valley synchronized turn-on requires no second winding on the boost inductor
- User-adjustable valley delay
- Low start-up current consumption (<46µA)
- Wide VCC range 8.5V to 34V
- Cycle-by-cycle current limit
- Burst mode with soft-entry and soft-exit periods
- Second independent output voltage protection
- Integrated over-temperature protection
Applications
- Desktop computing
- Digital TV
- Gaming
- Set-top box
- AC adapter front end
- LED drivers and luminaries
- Entry-level server and web server
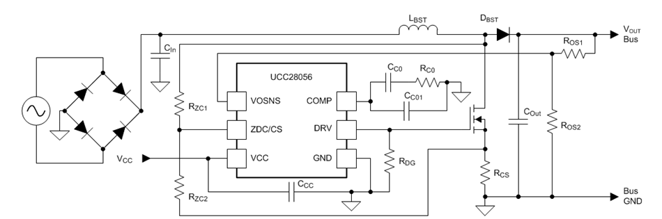
Block Diagram
Publié le: 2018-06-08
| Mis à jour le: 2023-02-03
