Texas Instruments Pilotes de grilles en demi-ponts UCC2773x/-Q1
Les Pilotes de grilles en demi-ponts UCC2773x/-Q1 de Texas Instruments fournissent une capacité de courant source de 3,5 A et de 4 A en mode dissipateur, et sont conçus pour piloter des MOSFET de puissance et des IGBT. Les pilotes de grilles en demi-ponts de 700 V intègrent un canal relié à la terre (LO) et un canal flottant (HO), et sont conçus pour piloter des MOSFET et des IGBT configurés en demi-ponts et fonctionnant avec des alimentations bootstrap.L'UCC2773x/-Q1 de TI comporte un pilotage robuste à immunité exceptionnelle au bruit et aux régimes transitoires, notamment une grande tolérance aux tensions négatives à ses entrées, une tolérance élevée à dV/dt, une large zone de fonctionnement transitoire négative de sûreté (NTSOA) sur le nœud commutateur (HS) et un verrouillage. Ces pilotes reçoivent une large gamme de tensions d'entrée d'alimentation de polarisation de 10 à 21 V et offrent une protection UVLO pour les broches d'alimentation de polarisation HB et VDD. L'UCC2773x/-Q1 existe dans divers boîtiers et fonctionne dans une plage de température de -40 à +150 °C.
Les Pilotes de grilles en demi-ponts UCC2773x-Q1 de TI sont homologués AEC-Q100 pour des applications automobiles.
Caractéristiques
- Homologué AEC-Q100 pour les applications automobiles
- Classe de température de dispositif 1
- Configuration haute ou basse tension, avec entrées indépendantes
- Tension maximale de bootstrap de +700 V (broche HB)
- Courant maximal de sortie de 4 A en mode dissipateur et de 3,5 A en mode source
- Retard de propagation standard de 32 ns
- Correspondance du retard de propagation entre HO/LO en un délai maximal de 6 ns
- Plage de polarisation d'alimentation VDD de 10 à 21 V
- Broches d'entrée susceptibles de tolérer -6 V
- Canal flottant conçu pour le fonctionnement d'amorçage, 200 V/ns d'immunité maximale de mode commun en régime transitoire sur broche HS
- Fonction de verrouillage d'entrée (UCC2773x-Q1)
- Verrouillage de sous-tension(UVLO) intégré de 8 V pour les deux canaux
- Boîtier SOIC à 14 broches, boîtier SOIC à 8 broches
Applications
- Convertisseurs en demi-ponts et en ponts complets, dans des alimentations électriques alternatives ou continues hors ligne
- Convertisseurs OBC et CC-CC pour véhicules électriques/hybrides, onduleurs auxiliaires
- PFC (correction du FP) et entraînement moteur pour de grands appareils et pour des biens d'équipement ménager
- Alimentations électriques macro BTS, abaisseur (buck)-survolteur (boost) inversé
- Alimentations de commutation à hautes densités pour serveurs, télécoms, informatique et infrastructures industrielles
- Systèmes de stockage d’énergie de batteries (BESS), convertisseurs CC-CC et CC-CA
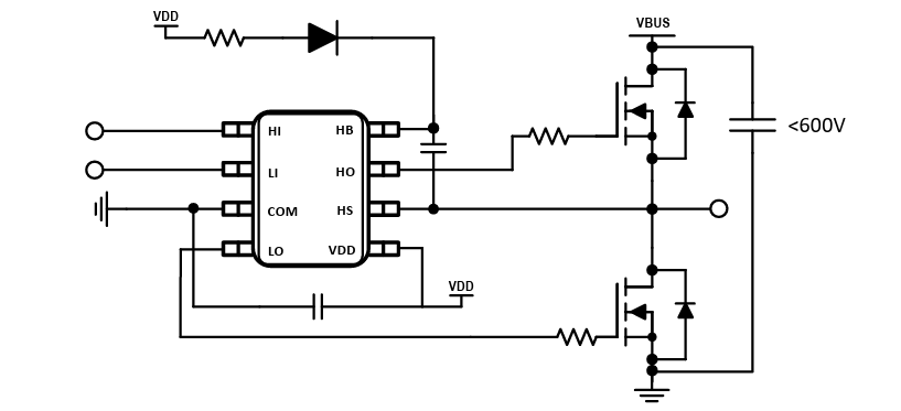
Schéma simplifié - Boîtier D 8 broches
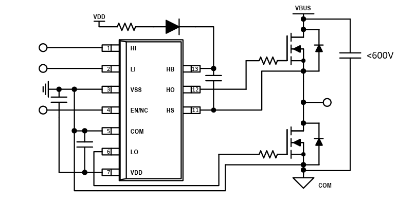
Schéma simplifié - boîtier D 14 broches
