Texas Instruments Pilote de grille côté bas UCC27518

Le pilote de grille côté bas UCC27518 de Texas Instruments est un dispositif monocanal et haute vitesse qui pilote les commutateurs d'alimentation MOSFET et IGBT. Ce pilote utilise une conception qui minimise le courant traversant et génère et absorbe des impulsions de courant élevé et de crête dans des charges capacitives offrant une capacité de pilotage rail à rail. Le pilote UCC27518 offre une capacité de courant crête de source de 4 A et de dissipateur crête de 4 A (entraînement symétrique) à 12 VDD. Ce pilote suit une logique d'inversion entre l'entrée et la sortie et les broches d'entrée sont basées sur la logique de seuil d'entrée CMOS.

Le pilote UCC27518 présente des délais de propagation rapides standard de 17  ns, une broche EN pour la fonction d'activation, un temps de montée rapide de 8 ns et des seuils logiques hystérétiques pour une immunité au bruit élevée. Ce pilote fonctionne dans la plage de tension d'alimentation unique de 4,5 V à 18 V et dans la plage de température de -40 °C à +140 °C. Le pilote UCC27518 est utilisé dans des applications telles que les convertisseurs CC-CC, les alimentations solaires, les commandes de moteur et les alimentations électriques à découpage.

Caractéristiques

  • Excellente alternative aux solutions discrètes NPN et PNP
  • Compatible broche à broche avec les dispositifs TPS2828 et TPS2829
  • Commande symétrique de 4 A de source crête et de 4 A de dissipateur crête
  • Délais de propagation rapides standard de 17 ns
  • Temps de montée rapides de 8 ns
  • Plage de tension d'alimentation unique de 4,5 V à 18 V
  • Les sorties sont maintenues à un niveau bas pendant le verrouillage de la sous-tension VDD (assure un fonctionnement sans parasites lors de la mise sous tension et de la mise hors tension)
  • Seuil de logique d'entrée CMOS (fonction de la tension d'alimentation avec hystérésis)
  • Seuils de logique hystérétique pour une grande immunité au bruit
  • Broche EN pour la fonction d'activation (non connectée)
  • Sortie maintenue basse lorsque les broches d'entrée sont flottantes
  • Plage de température de fonctionnement : -40°C à 140 °C
  • Boîtier DBV à 5 broches (SOT-23)

Applications

  • Alimentations électriques en mode commuté
  • Convertisseurs CC-CC
  • Dispositifs compagnons de pilote de grille pour contrôleurs numériques d'alimentation
  • Énergie solaire, contrôle de moteur et ASI
  • Pilote de grille pour dispositifs de puissance à large bande interdite émergents

Schéma fonctionnel

Schéma de principe - Texas Instruments Pilote de grille côté bas UCC27518

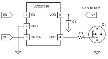
Schéma du circuit d'application

Schéma du circuit d'application - Texas Instruments Pilote de grille côté bas UCC27518
Publié le: 2025-01-17 | Mis à jour le: 2025-01-23