Texas Instruments Module d'alimentation empilable TPSM41625
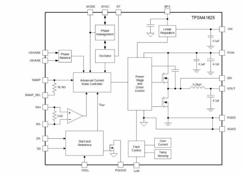
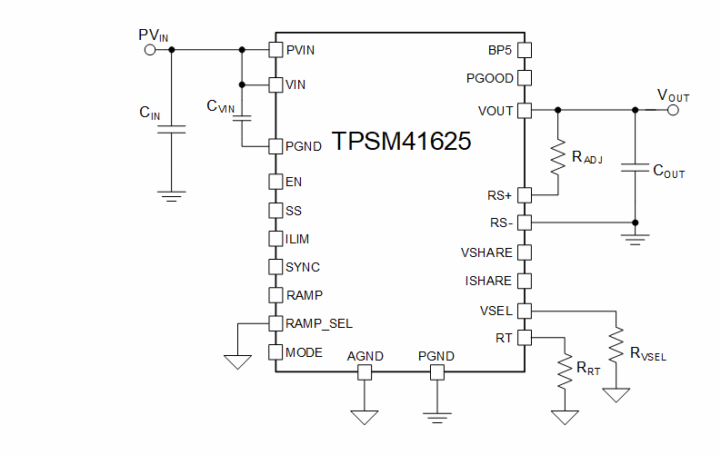
Texas Instruments TPSM41625 Stackable Power Module est une alimentation intégrée facile à utiliser qui combine un convertisseur DC/DC avec des MOSFET de puissance, une inductance blindée et des passives dans un boîtier QFN compact. Cette solution d'alimentation TPSM41625 nécessite peu de composants externes tout en conservant la possibilité d'ajuster les paramètres clés pour répondre à des exigences de conception spécifiques. Les Applications nécessitant un courant plus important peuvent bénéficier de la possibilité de mettre en parallèle deux dispositifs TPSM41625.Le TPSM41625 est disponible en boîtier QFN à 69 broches de 11 mm × 16 mm × 4,2 mm avec une disposition optimale avec une excellente capacité de dissipation de puissance, améliorant les performances thermiques. L'empreinte du boîtier comporte toutes les broches de signal accessibles depuis le périmètre et de grandes plaquettes thermiques sous le dispositif.
Le site TPSM41625 de Texas Instruments offre une grande flexibilité grâce à de nombreuses fonctions, notamment le signal Power Good, la synchronisation de l'horloge, l'UVLO programmable, la sélection de la temporisation du démarrage progressif, le démarrage avec pré-biais et la protection contre les surintensités et les surchauffes. Ces caractéristiques font du TPSM41625 un produit idéal pour l'alimentation de divers appareils et systèmes.
Caractéristiques
- Solution d'alimentation à inductance intégrée
- Boîtier QFN 11 mm × 16 mm × 4,2 mm
- Toutes les broches sont accessibles depuis le périmètre du boîtier
- Plage de tension d’entrée de 4 V à 16 V
- Large plage de tension de sortie de 0,6 V à 7,1 V
- Référence interne sélectionnable (±0,5 % de précision)
- Empilable jusqu'à deux dispositifs
- Sorties parallèles pour courant plus élevé
- Entrelacement de phase pour ondulation réduite
- Rendements jusqu'à 97 %
- Fréquence de commutation fixe réglable (300 kHz à 1 MHz)
- Permet la synchronisation à une horloge externe
- Mode courant avancé offrant une réponse ultra-rapide à l'échelon de la charge
- Bonne sortie d'alimentation
- Respecte les limites EMI rayonnées EN55011
- Plage d’utilisation de -40 °C à +105 °C
- Plage de jonction IC opérationnelle de -40 °C à +125 °C
- Broche compatible avec le TPSM41615 de 15 A
Applications
- Infrastructure de télécommunications et sans fil
- Équipement de test industriel automatisé
- Applications de commutation et de stockage d'entreprise
- Systèmes d'alimentation distribuée à haute densité
Vidéos
Schéma fonctionnel
Schéma simplifié
