Texas Instruments Module d’alimentation empilable 15 A TPSM41615

Les modules d'alimentation empilables 15 A TPSM41615 de Texas Instruments sont une alimentation électrique intégrée facile à utiliser qui combine un convertisseur CC/CC avec des MOSFET de puissance, une inductance blindée et des composants passifs dans un boîtier QFN compact. Cette solution d'alimentation TPSM41615 nécessite peu de composants externes tout en conservant la possibilité de régler les paramètres clés pour répondre à des exigences de conception spécifiques. La capacité à mettre en parallèle deux dispositifs TPSM41615 profite aux applications nécessitant un courant accru.

Les modules d'alimentation empilables 15 A TPSM41615 de TI offrent un boîtier QFN à 69 broches de 11 mm × 16 mm × 4,2 mm avec une disposition optimale et une excellente capacité de dissipation d'énergie, améliorant ainsi la performance thermique. L'empreinte du boîtier comporte toutes les broches de signal accessibles depuis le périmètre et de grandes plaquettes thermiques sous le dispositif.

Le TPSM41615 offre de la flexibilité grâce à de nombreuses caractéristiques, notamment le signal Power Good, la synchronisation de l'horloge, l'UVLO programmable, la sélection de la durée du démarrage progressif et le démarrage avec pré-polarisation. Ces caractéristiques et la protection contre les surintensités et les surchauffes font du TPSM41615 un excellent produit pour l'alimentation de divers dispositifs et systèmes.

Caractéristiques

  • Solution d'alimentation à inductance intégrée
  • Boîtier QFN 11 mm × 16 mm × 4,2 mm
  • Toutes les broches sont accessibles depuis le périmètre du boîtier
  • Plage de tension d’entrée de 4 V à 16 V
  • Large plage de tension de sortie de 0,6 V à 7,1 V
  • Référence interne sélectionnable (±0,5 % de précision)
  • Empilable jusqu'à deux dispositifs
    • Sorties parallèles pour courant plus élevé
    • Entrelacement de phase pour ondulation réduite
  • Rendements jusqu'à 97 %
  • Fréquence de commutation fixe réglable (300 kHz à 1 MHz)
  • Permet la synchronisation à une horloge externe
  • Mode courant avancé offrant une réponse ultra-rapide à l'échelon de la charge
  • Bonne sortie d'alimentation
  • Respecte les limites EMI rayonnées EN55011
  • Plage ambiante de fonctionnement de –40 °C à +105 °C
  • Plage de jonction du CI de fonctionnement de –40 °C à +125 °C
  • Broche compatible avec le TPSM41625 de 25 A
  • Créez une conception personnalisée utilisant le TPSM41615 avec WEBENCH® Power Designer

Applications

  • Infrastructure de télécommunications et sans fil
  • Équipement de test industriel automatisé
  • Applications de commutation et de stockage d'entreprise
  • Systèmes d'alimentation distribuée à haute densité

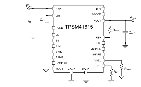
Schéma simplifié

Schéma - Texas Instruments Module d’alimentation empilable 15 A TPSM41615
Publié le: 2020-12-29 | Mis à jour le: 2025-05-29