Texas Instruments Module de puissance TPSM265R1 avec IQ Ultra-faible
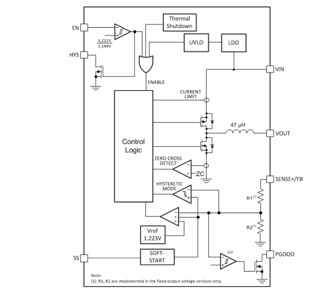
Le module de puissance TPSM265R1 de Texas Instruments avec IQ ultra-faible est un module compact et facile à utiliser qui intègre entièrement un contrôleur, des MOSFET et une inductance de sortie. Le module de puissance TPSM265R1 fonctionne sur une large plage de tension d'entrée jusqu'à une tension d'entrée continue maximale de 65 V. Le module de puissance est conçu pour implémenter rapidement et facilement une conception de puissance dans un PCB à empreinte réduite.Le module de puissance TPSM265R1 de TI dispose de deux options de tension de sortie fixe, 3,3 V et 5 V, et d'une option de tension de sortie réglable qui peut être ajustée de 1,2 V à 15 V. De plus, chaque option a un courant de charge nominal de 100 mA. Le TPSM265R1 fonctionne en mode modulation de fréquence Pulse (PFM), offrant un rendement optimal à faible charge. Le schéma de contrôle ne nécessite pas de compensation de boucle, fournissant un excellent transitoire de ligne et de charge.
Le TPSM265R1 offre de nombreuses fonctionnalités tout en étant conçu pour les applications simples et de petite taille. Ces caractéristiques incluent une activation de précision, un UVLO réglable et une hystérésis qui permet de répondre à des exigences spécifiques de mise sous tension et de mise hors tension. Les options de minuterie de démarrage sélectionnables/réglables impliquent un délai minimum (aucun démarrage progressif), fixe en interne (900 µs) et un démarrage progressif programmable en externe via un condensateur externe. Un indicateur PGOOD à drain ouvert peut être utilisé pour le séquençage et la surveillance de la tension de sortie.
Le module de puissance TPSM265R1 est disponible dans un boîtier de très petite taille de 2,8 mm × 3,7 mm × 1,9 mm, idéal pour les applications à espace réduit
Caractéristiques
- Large plage de tension d'entrée de 3 V à 65 V
- Options de tension de sortie :
- Ajustable de 1,223 V à 15 V
- 3,3 V ou 5 V fixe
- Courant de sortie 100 mA
- Courant de repos 10,5 µA
- Référence de tension interne ±1 %
- Mode de fonctionnement PFM
- Plage de température ambiante : de -40°C à + 125°C
- Contrôle actif de la vitesse de balayage pour EMI faible
- Conforme aux normes EMI CISPR11 (EN55011)
- Démarrage monotone dans une sortie pré-polarisée
- Signalisation de bonne alimentation
- UVLO d'activation de précision et d'entrée avec hystérésis
- Protection d'arrêt thermique avec hystérésis
- Boîtier de 2,8 mm x 3,7 mm x 1,9 mm
- Créez une conception de régulateur personnalisée avec le TPSM265R1 en utilisant WEBENCH® Power Designer
Applications
- Transmetteurs de champ et capteurs de processus
- Capteurs de position et de proximité
- PLC, DCS et PAC
- Module d'alimentation servomoteur
- Applications de sortie négative
Schéma fonctionnel
