Texas Instruments Commutateur isolé automobile TPSI2140-Q1

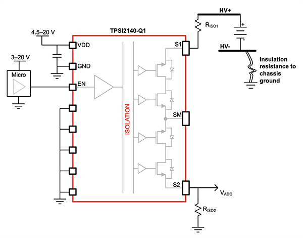
Le commutateur isolé automobile TPSI2140-Q1 de Texas Instruments est un relais à semi-conducteurs (SSR) isolé conçu pour les applications automobiles et industrielles à haute tension. Le TPSI2140-Q1 utilise la technologie d'isolement capacitif de haute fiabilité de TI en combinaison avec des MOSFET dos à dos internes pour former une solution entièrement intégrée ne nécessitant aucune alimentation côté secondaire. Le côté primaire complet du composant ne nécessite que 7,5 mA de courant d'entrée, permettant à l'utilisateur de piloter les broches VDD et EN à partir d'un GPIO à microcontrôleur unique et éliminant le besoin d'un commutateur côté bas externe utilisé dans les solutions de relais photo. L'utilisateur peut également choisir de connecter la broche VDD à une alimentation système entre 5 V et 20 V et piloter la broche EN à partir d'un GPIO. La broche EN dispose d'une sécurité intégrée empêchant toute possibilité de rétroalimentation de l'alimentation VDD.

Le côté secondaire est constitué de MOSFET dos à dos avec une tension d'arrêt de ±1,4 kV de S1 à S2. La robustesse d'avalanche du MOSFET TPSI2140-Q1 et sa conception de boîtier thermiquement consciente lui permettent de survivre à un criblage à haut potentiel (HiPot) au niveau du système et à des courants de surtension de chargeur rapide CC jusqu'à 2 mA sans nécessiter de composants externes. La version TPSI2140T-Q1 du composant est équipée de la fonction de protection contre l'avalanche thermique (TAP) de TI lui permettant de prendre en charge des courants d'avalanche jusqu'à 5 mA.

Caractéristiques

  • Plage de température automobile de -40 °C à +125 ºC, AEC-Q100 classe 1
  • MOSFET intégrés avec une valeur nominale d'avalanche de 2 mA, jusqu'à 5 mA avec la version TPSI2140T-Q1
    • Tension de sécurité de 1 400 V
    • RON = 130 Ω (TJ = +25 °C)
    • TON, TOFF <>
  • Barrière d'isolement capacitif robuste
    • > Durée de vie prévue de 26 ans à une tension de fonctionnementC RMS1 000 V / 1 414 V
    • Indice d'Isolation, VISO, jusqu'à 3 750 VRMS/ 5 300 VCC
    • Surtension maximale, VIOSM, jusqu'à 6 000 V
    • CMTI standard ±100 V/ns
  • Protection contre l'avalanche thermique (TAP) sur la version TPSI2140T-Q1
  • Faible courant d'alimentation côté primaire :
    • Courant à l'état passant : 7,5 mA
    • Courant à l'état bloqué : 6 µA
  • Boîtier SOIC (DWQ-11) avec PINS larges pour une capacité thermique améliorée
    • Distance d'isolement primaire-secondaire
      ≥ 8 mm et distance d'isolement de ≥ 6 mm entre les bornes du commutateur
  • Certifications liées à la sécurité
    • DIN VDE V 0884-11:2017-01
    • Programme de reconnaissance des composants UL 1577

Applications

  • Relais statiques (SSR)
  • Systèmes hybrides, électriques et groupes motopropulseurs
  • Systèmes de gestion de batterie (BMS)
  • Énergie solaire
  • Chargeurs embarqués
  • Chargeurs de véhicules électriques (EV)

Caractéristiques techniques

  • Isolation nominale de 3 750 VRMS
  • FET interne
  • 1 canal
  • Plage de tension d'alimentation de 4,5 V à 20 V
  • Tension de charge : 1 400 V
  • Imax 0,05 A
  • Courant d'avalanche de 2 mA
  • Temps d'allumage de 70 000 ns (activation)
  • Temps d'arrêt de 100 000 ns (désactivation)
  • Courant de fuite à l'état bloqué : 1 µA
  • Boîtier SOIC à 11 broches de 10,3 mm x 7,5 mm

Schéma d'application

Schéma - Texas Instruments Commutateur isolé automobile TPSI2140-Q1

Schéma fonctionnel

Schéma de principe - Texas Instruments Commutateur isolé automobile TPSI2140-Q1
Publié le: 2022-05-11 | Mis à jour le: 2023-08-15