Texas Instruments Module d'évaluation TPS7H4102EVM
Le module d'évaluation TPS7H4102EVM de Texas Instruments est conçu pour démontrer facilement la fonctionnalité et la polyvalence du TPS7H4102-SEP. Le convertisseur Buck double canal TPS7H4102-SEP est disponible dans un boîtier en plastique avec des sorties indépendantes. Le module d'évaluation TPS7H4102EVM de TI est optimisé pour une entrée de 5 V, avec deux sorties de 3 A configurables individuellement, définies à 0,8 V et 1,8 V dans la configuration par défaut.Caractéristiques
- Jusqu'à 3 A (valeur nominale) de courant de sortie maximal par canal
- Tension de référence de 599,48 mV d'une précision de ±1 % sur la ligne, température et TID
- Chaque canal fonctionne à 180 ° hors phase à la même fréquence de commutation
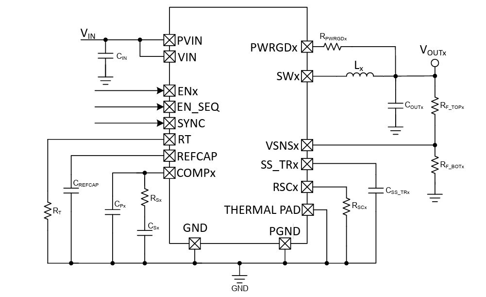
Topologie
Schéma simplifié
Publié le: 2025-10-29
| Mis à jour le: 2025-11-05
