Texas Instruments Convertisseurs Buck-Boost à inducteur unique TPS63025x

Les convertisseurs Buck-Boost à inducteur unique TPS63025x de Texas Instruments sont des convertisseurs à faible courant de repos et haute efficacité, destinés aux applications où la tension d'entrée est supérieure ou inférieure à la tension de sortie. Les courants de sortie peuvent atteindre 2 A en mode boost et 4 A en mode buck. Le courant moyen maximum dans les commutateurs est limité à une valeur standard de 4 A. Le TPS63025x régule la tension de sortie sur toute la plage de tension d'entrée en basculant automatiquement entre le mode buck et boost. Le convertisseur Buck-Boost est basé sur un contrôleur à modulation de largeur d'impulsion (PWM) à fréquence fixe utilisant un redressement synchrone pour obtenir un rendement maximal. À de faibles courants de charge, le convertisseur entre automatiquement en mode d'économie d'énergie pour maintenir un rendement élevé.

Caractéristiques

  • Real Buck or Boost operation with an automatic and seamless transition between Buck and Boost operation
  • 2.3V to 5.5V input voltage range
  • 2A continuous output current: VIN≥ 2.5V, VOUT=3.3V
  • Adjustable and fixed output voltage
  • Efficiency up to 95% in Buck or Boost mode and up to 97% when VIN=VOUT
  • 2.5MHz typical switching frequency
  • 35µA operating Quiescent current
  • Integrated soft start
  • Power save mode
  • True shutdown function
  • Output capacitor discharge function
  • Over-Temperature Protection (OTP) and Over-Current Protection (OCP)
  • Wide capacitance selection

Applications

  • Cellular phones
  • Smartphones
  • Tablets PC
  • PC and smartphone accessories
  • Point of Load (PoL) regulation
  • Battery powered applications

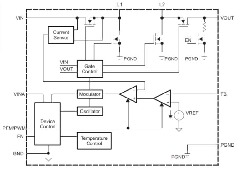
Block Diagrams

Publié le: 2015-03-06 | Mis à jour le: 2022-03-11