Texas Instruments Convertisseurs Buck TPS6281x-Q1
Les convertisseurs abaisseurs TPS6281x-Q1 de Texas Instruments sont des convertisseurs CC/CC abaisseurs à découpage synchrone automobile de 1 A, 2 A, 3 A et 4 A broche à broche. Ces convertisseurs à haut rendement sont basés sur une topologie de contrôle en mode courant de crête. Les dispositifs TPS6281x-Q1 passent automatiquement en mode d'économie d'énergie à faible charge pour maintenir une haute efficacité sur toute la plage de charge en mode MLI/PFM. Ces dispositifs automobiles fournissent une tension de sortie d'une précision de 1 % en mode MLI, ce qui permet de concevoir une alimentation électrique avec une tension de sortie de grande précision. Les convertisseurs abaisseurs TPS6281x-Q1 sont disponibles dans un boîtier VQFN de 3 mm x 2 mm avec des flancs mouillables. Ces dispositifs TPS6281x-Q1 sont qualifiés AEC-Q100 pour les applications automobiles. Les convertisseurs abaisseurs TPS6281x-Q1 sont idéaux pour les unités d’infodivertissement, modules hybrides et reconfigurables, unités de contrôle télématique, systèmes de vue panoramique, fusion de capteurs ADAS et amplificateurs externes.Caractéristiques
- HomologuéS AEC-Q100 pour les applications automobiles :
- Température de dispositif de classe 1 : de -40 °C à 125 °C TA
- Une documentation compatible avec la sécurité fonctionnelle est disponible pour aider à la conception de systèmes de sécurité fonctionnelle
- Plage de tension d’entrée de 2,75 V à 6 V
- Famille de 1 A, 2 A, 3 A et 4 A
- Courant de repos standard de 15 µA
- Plage de tension de sortie de 0,6 V à 5,5 V
- Précision de tension de sortie : ±1 % (fonctionnement PWM)
- Démarrage progressif réglable
- Exploitation PWM forcée ou PWM et MLI
- Plage de fréquence de commutation réglable de 1,8 MHz à 4 MHz
- Entrée d’activation précise permettant :
- Verrouillage de sous-tension défini par l'utilisateur
- Séquençage exact
- Mode cycle de service 100 %
- Décharge de sortie active
- Horloge à spectre étalé - en option
- Sortie de bonne alimentation avec comparateur à fenêtre
- Boîtier avec flancs mouillables
Applications
- Unité principale d'info - divertissement
- Cluster hybride et reconfigurable
- Unité de contrôle télématique
- Vue panoramique ECU et fusion de capteurs ADAS
- Amplificateur externe
Schéma fonctionnel
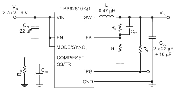
Schéma
Graphique des performances
Publié le: 2025-09-25
| Mis à jour le: 2025-10-29
