Texas Instruments TPS61170-Q1 1.2A High Voltage Boost Converter
Texas Instruments TPS61170-Q1 1.2A High Voltage Boost Converter is a monolithic, high-voltage switching regulator with integrated 1.2A, 40V power MOSFET. The TPS61170-Q1 High Voltage Boost Converter can be configured in several standard switching-regulator topologies, including boost and SEPIC. This device has a wide input-voltage range (3V to 18V) to support applications with input voltage from multi-cell batteries or regulated 5V, 12V power rails. It also provides a high output voltage of up to 38V. The Texas Instruments TPS61170-Q1 operates at a 1.2MHz switching frequency, allowing the use of low-profile inductors and low-value ceramic input and output capacitors.Features
- Qualified for Automotive Applications
- 3V to 18V Input Voltage Range
- Up to 38V High Output Voltage
- 1.2A integrated Switch
- 1.2MHz Fixed Switching Frequency
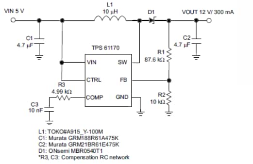
- 12V at 300mA and 24V at 150mA from 5V Input (Typical)
- Up to 93% Efficiency
- On-The-Fly Output Voltage Reprogramming
- Skip-Switching Cycle for Output Regulation at Light Load
- Built-in Soft Start
Applications
- 5V to 12V and 24V, 12V to 24V Boost Converter
- Buck-Boost Regulation Using SEPIC Topology
Functional Block Diagram
Typical Application Circuit
Publié le: 2012-03-06
| Mis à jour le: 2022-03-11
