Texas Instruments Convertisseur Buck/Boost bidirectionnel 60 nA TPS61094
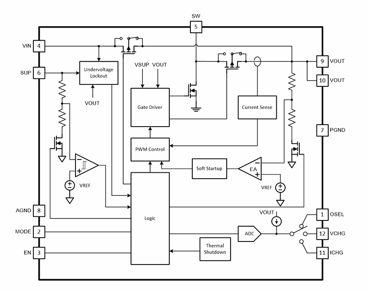
Le convertisseur Buck/Boost bidirectionnel 60 nA TPS61094 de Texas Instruments est un convertisseur buck/boost bidirectionnel synchrone avec un commutateur de dérivation. Le composant fournit une solution d'alimentation pour les applications de compteur intelligent et d'alimentation de secours à super-condensateur. Le TPS61094 dispose d'une large plage de tension d'entrée et de tension de sortie jusqu'à 5,5 V. Lorsque le TPS61094 fonctionne en mode Buck et charge le supercondensateur, le courant de charge et la tension de terminaison sont programmables avec deux résistances externes. Lorsque le TPS61094 fonctionne en mode Boost, la tension de sortie est programmable avec une résistance externe.Pendant le mode Buck ou Boost automatique (EN = 1, MODE = 1), lorsque l'alimentation d'entrée est appliquée, le composant passe la tension d'entrée à la sortie alors qu'il est capable de charger un super-condensateur de secours. Lorsque l'alimentation d'entrée est déconnectée ou inférieure à la tension de sortie cible, le TPS61094 entre en mode Boost et régule la tension de sortie à partir d'un supercondensateur de secours. Le TPS61094 consomme un courant de repos de 60 nA dans ce mode. Le TPS61094 prend également en charge le mode d'arrêt réel (EN = 0, MODE = 1) et le mode de dérivation forcée (EN = 0, MODE = 0). En mode arrêt réel, le TPS61094 déconnecte complètement la charge de l'alimentation d'entrée. Lorsqu'il prend en charge un mode de dérivation forcée, le TPS61094 connecte la charge à la tension d'entrée via un commutateur de dérivation et ne consomme que 4 nA de courant pour atteindre une longue durée de vie de la batterie.
Caractéristiques
- Large plage de tension et de courant
- Plage de tension d'entrée de 0,7 V à 5,5 V
- Tension d'entrée minimale de 1,8 V pour le démarrage
- Plage de réglage de 2,7 V à 5,4 V des tensions de sortie Boost programmables
- Tensions de terminaison de charge Buck programmables de 1,7 V à 5,4 V
- Courants de sortie de charge Buck programmables de 2,5 mA à 600 mA
- Limitation de courant réglable
- Mode de dérivation
- Mode d'activation
- Rendement à faible charge
- Redressement synchrone
- UVLO fixe
- Courant de repos ultra-faible
- 60 nA en mode Boost ou mode de charge Buck
- 4 nA en mode dérivation forcée
- Quatre modes de fonctionnement contrôlés par les broches MODE et EN
- Boîtier WSON à 12 broches de 2 mm × 3 mm
- Rendement et capacité de puissance élevés
- Limite de courant de creux d'inductance minimale de 1,4 A
- Deux MOSFET 60 mΩ (LS)/140 mΩ (HS)
- Résistance de commutateur de dérivation : 100 mΩ
- Fréquence de commutation : 1 MHz
- Fonctionnement en mode snooze automatique à faible charge
- Rendement jusqu'à 92,3 % à VIN = 3 V, VOUT = 3,6 V et IOUT = 10 µA
- Rendement jusqu'à 96,3 % à VIN = 3 V, VOUT = 3,6 V et IOUT = 100 mA
- Protection complète
- Court-circuit de sortie
- Arrêt thermique
Applications
- Compteurs de gaz/eau
- Équipement médical portable
- Captage d'énergie
Caractéristiques techniques
- Plage de tension d'entrée de 0,7 V à 5,5 V
- Plage de tension de sortie : 2,7 V à 5,4 V
- Limite de courant de commutation standard de 2 A
- 1 sortie régulée
- Plage de fréquence de commutation : 500 kHz à 1 000 kHz
- IQ standard : 0,0001 mA
- Rapport cyclique maximal de 92 %
- Plages de température de fonctionnement
- De -40 °C à 125 °C
- De -40 °C à +85 °C
Schéma fonctionnel
