Texas Instruments Convertisseurs Boost 3 A TPS61023
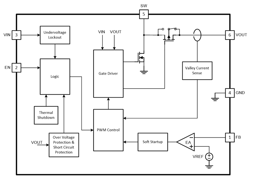
Les convertisseurs Boost 3 A TPS61023 de Texas Instruments fournissent une solution d’alimentation pour les équipements portables et les appareils intelligents alimentés par divers batteries et supercondensateurs. Le TPS61023 dispose d’une limite de courant de commutation en creux standard de 3,7 A sur une plage de température complète et d’une tension d’entrée ultra-faible de 0,5 V. Le TPS61023 prend en charge les applications d’alimentation de secours à supercondensateur avec une large plage de tension d’entrée de 0,5 V à 5,5 V, qui peut décharger profondément le supercondensateur.Les convertisseurs Boost TPS61023 3 A de Texas Instruments fonctionnent à une fréquence de commutation de 1 MHz lorsque la tension d’entrée est supérieure à 1,5 V. La fréquence de commutation diminue progressivement à 0,5 MHz lorsque la tension d’entrée est inférieure à 1,5 V jusqu’à 1 V. Le TPS61023 entre en mode d’économie d’énergie à faible charge pour maintenir une haute efficacité sur l’ensemble de la plage de courant de charge. Le dispositif consomme un courant de repos de 20 µA de VOUT à faible charge.
Pendant un arrêt, le TPS61023 est entièrement déconnecté de la puissance d’entrée et ne consomme qu’un courant de 0,1 µA, parvenant à une longue durée de vie de la batterie. Le TPS61023 dispose d’une protection contre les surtensions en sortie de 5,7 V, d’une protection contre les courts-circuits en sortie et d’une protection contre l’arrêt thermique.
Caractéristiques
- Plage de tension d’entrée de 0,5 V à 5,5 V
- Tension d’entrée minimale de 1,8 V pour le démarrage
- Plage de réglage de la tension de sortie : de 2,2 V à 5,5 V
- Deux MOSFET de 47 mΩ (LS)/68 mΩ (HS)
- Limite de courant de commutation en creux 3,7 A
- Efficacité de 94 % à VIN = 3,6 V, VOUT = 5 V et IOUT = 1,5 A
- Fréquence de commutation de 1 MHz lorsque VIN > 1,5 V et fréquence de commutation de 0,5 MHz lorsque VIN < 1 V
- Courant d’arrêt standard de 0,1 µA depuis VIN et SW
- Précision de la tension de référence ±2,5 % sur -40 °C à +125 °C
- Mode de fonctionnement PFM automatique à faible charge
- Mode traversant lorsque VIN > VOUT
- Véritable déconnexion entre l'entrée et la sortie pendant l'arrêt
- Protections contre les surtensions de sortie et la coupure thermique
- Protection contre les courts-circuits de sortie
- Boîtier SOT563 (DRL) à 6 broches 1,2 mm × 1,6 mm
Applications
- Étiquette électronique pour rayonnage
- Sonnette vidéo
- Contrôleur à distance
Schéma fonctionnel
