Texas Instruments Convertisseur Buck synchrone 3 A à mode ÉCO TPS563202S
Le convertisseur Buck synchrone 3 A à mode ÉCO TPS563202S de Texas Instruments est optimisé pour fonctionner avec un minimum de composants externes et pour atteindre un faible courant de veille. Ce dispositif d’alimentation à découpage (SMPS) utilise un contrôle de mode D-CAP2 fournissant une réponse transitoire rapide. Il prend également en charge les condensateurs de sortie à faible résistance équivalente (ESR) tels que les condensateurs polymères spécialisés et les condensateurs céramiques à ESR ultra-faible sans composants externes de compensation. Le TPS563202S de Texas Instruments fonctionne en mode ÉCO, maintenant un haut rendement pendant un fonctionnement à faible charge. Le TPS563202S est disponible en boîtier SOT563 (DRL) 6 broches 1,6 mm × 1,6 mm et spécifié à une température de jonction de –40°C à 125°C.Caractéristiques
- Convertisseur 3 A avec FET 95 mΩ et 57 mΩ intégrés
- Contrôle de mode D-CAP2™ avec réponse transitoire rapide
- Plage de tension d'entrée de 4,3 V à 17 V
- Plage de tensions de sortie de 0,806 V à 7 V
- Mode ÉCO à faible charge
- Fréquence de commutation 580 kHz
- Faible courant d'arrêt inférieur à 3 µA
- Précision de tension de rétroaction 1,5% (25°C)
- Prend en charge le démarrage pré-polarisé
- Limite de surintensité cycle par cycle
- Protection contre les surintensités en mode « hoquet »
- Protectionssans verrouillage UVP et TSD
- Démarrage progressif fixe 1,2 MS
Applications
- Alimentation SMPS pour TV
- Haut-parleur intelligent
- Réseau câblé
- Décodeur numérique (STB)
- Surveillance
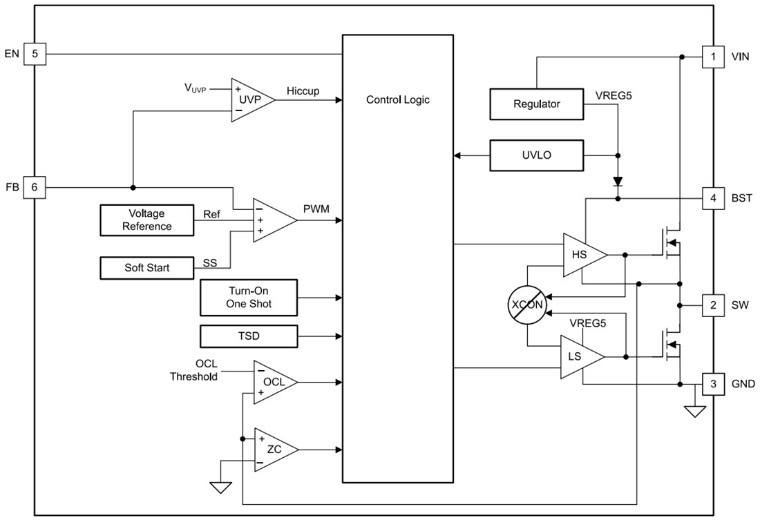
Diagramme fonctionnel
Publié le: 2020-12-02
| Mis à jour le: 2024-10-08
