Texas Instruments Convertisseurs Buck synchrones TPS54J060
Les convertisseurs Buck synchrones TPS54J060 deTexas Instruments sont à haute efficacité avec un mode de contrôle adaptatif du temps d'enclenchement D-CAP3™. Ces dispositifs offrent une facilité d'utilisation et un faible nombre de composants externes pour les systèmes d'alimentation à faible encombrement.Les convertisseurs TPS54J060 Buck de TI se caractérisent par des MOSFET intégrés de haute performance, une référence précise ±1 % 900 mV et une plage de température de jonction comprise entre -40°C et +125 °C. En outre, le TPS54J060 comprend un très faible nombre de composants externes, une réponse rapide aux transitoires de charge, une régulation précise de la charge et de la ligne, et une exploitation en mode saut automatique ou FCCM. Le dispositif est également doté d'un contrôle de démarrage progressif réglable et d'une compensation externe, qui n'est pas nécessaire pour prendre en charge les conceptions de condensateurs entièrement en céramique.
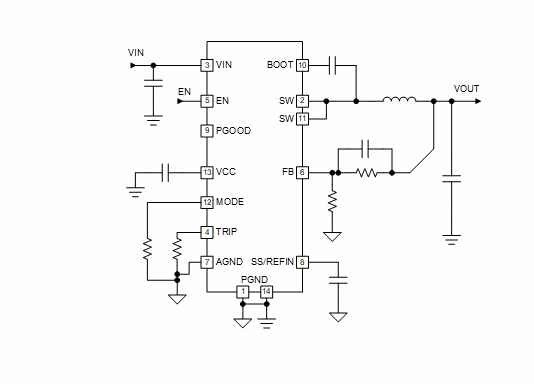
Les convertisseurs TPS54J060 sont proposés dans un boîtier QFN à 14 broches de 2 mm × 3 mm.
Caractéristiques
- Plage d'entrée de 2,7 V à 16 V avec polarisation externe allant de 3,3 V à 3,6 V
- Plage d'entrée de 4 V à 16 V sans polarisation externe
- Les MOSFET intégrés prennent en charge un courant de sortie continu de 6 A
- Mode de contrôle D-CAP3™ avec une réponse rapide à pas de charge
- Prend en charge les condensateurs de sortie tout céramique
- Tension de référence de 900 mV avec ±1 % tolérance de -40 °C à +125 °C en température de jonction
- Plage de tension de sortie de 0,9 V à 5,5 V
- Passage automatique du mode Eco™ pour une efficacité élevée en charge légère
- Limite de courant Programmable à travers une résistance externe
- Paramètres de fréquence sélectionnables (600 kHz, 1 100 kHz, 2 200 kHz)
- Démarrage progressif réglable en externe fixe interne
- Capacité de démarrage pré-polarisé en toute sécurité
- Un circuit intégré permet une décharge lente de la sortie
- Sortie power good à drain ouvert
- Verrouillage pour défauts de OC, UV et OV
- Entièrement conforme à la directive RoHS
- Boîtier Hotrod™ de 2 mm × 3 mm à 14 broches avec un pas de 0,5 mm
Applications
- Serveur et POL de cloud computing
- Haut débit, réseau et optique
- Infrastructures sans fil
- Ordinateur industriel
- Caméra réseau IP
Schéma simplifié
Schéma fonctionnel
