Texas Instruments Convertisseur Buck synchrone 20 a TPS548B28
Le convertisseur Buck synchrone 20 a TPS548B28 Texas Instruments est fourni avec un mode de contrôle adaptatif à temps actif D-CAP3. La compensation externe n'étant pas nécessaire, le dispositif est facile à utiliser et nécessite peu de composants externes. Ce composant est bien adapté aux applications de centres de données à espace restreint. Le TPS548B28 dispose d'une détection à distance différentielle, de MOSFET intégrés à haute performance et d'une référence précise de ±1% et 0,6 V sur l'ensemble de la plage de température de jonction de fonctionnement. Le composant dispose d'une réponse transitoire de charge rapide, d'une régulation de charge et d'une régulation de ligne précises, d'un fonctionnement saut en mode ou FCCM etd'un démarrage progressif programmable. Le TPS548B28 de Texas Instruments est un composant sans plomb. Il est entièrement conforme à la directive RoHS sans exemption.Caractéristiques
- Plage d'entrée de 4 V à 16 V jusqu'à 20 A sans polarisation externe
- Plage d'entrée de 2,7 V à 16 V jusqu'à 20 A avec une polarisation externe allant de 3,13 V à 3,6 V
- Plage de tension de sortie de 0,6 V à 5,5 V
- Les MOSFET intégrés 7,7 mΩ et 2,4 mΩ prennent en charge un courant de sortie continu de 20 A
- D-CAP3™ avec réponse ultra-rapide aux niveaux de charge
- Prend en charge les condensateurs de sortie tout céramique
- Détection à distance différentielle avec 0,6 V ±1% VREF pour une température de jonction de -40°C à +125 C
- FCCM sélectionnable ou Eco-mode ™ à saut automatique pour un rendement élevé à faible charge
- Limite de courant programmable avec RTRIP
- La fréquence de commutation sélectionnable par broche (600 kHz, 800 kHz et 1 MHz)
- Détection à distance différentielle pour une haute précision de sortie
- Temps de démarrage progressif programmable
- Entrée de référence externe pour le suivi
- Capacité de démarrage pré-polarisée
- Sortie power good à drain ouvert
- vHoquet pour défauts OC et UV, verrouillage pour défaillance OV
- Boîtier QFN à 21 broches, 4 mm × 3 mm
- Brochage compatible avec le TPS548A28 15A
- Entièrement conforme à la directive RoHS sans exemption
Applications
- Serveur Rack et serveur blade
- Accélérateur matériel et cartes complémentaires
- Commutateurs de centres de données
- Ordinateur industriel
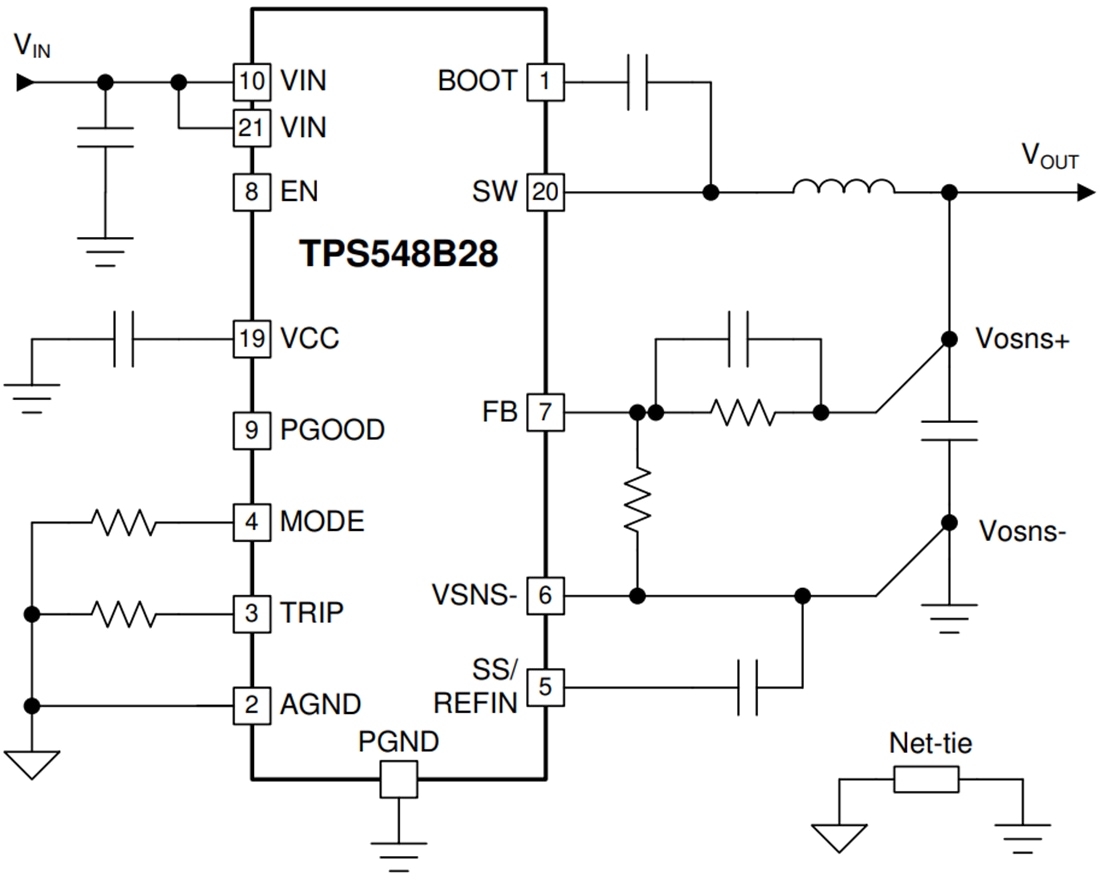
Schéma simplifié
Publié le: 2021-01-27
| Mis à jour le: 2022-03-11
