Texas Instruments Fusibles électroniques empilables TPS25984B
Les fusibles électroniques empilables TPS25984B de Texas Instruments sont des dispositifs de protection à chaud intégrés à courant élevé et empilables qui offrent plusieurs modes de protection en utilisant un minimum de composants externes. Ces dispositifs peuvent être empilés en parallèle pour augmenter la capacité de courant totale des systèmes haute puissance. Les fusibles électroniques TPS25984B intègrent un moniteur de courant de charge analogique de haute précision, ce qui permet au système de surveiller le courant de charge en régime établi et pendant les transitoires. Cela permet la mise en œuvre de techniques avancées de gestion de l'alimentation de la plateforme dynamique telles qu'Intel® PSYS et PROCHOT ™.Les fusibles électroniques TPS25984B présentent un dispositif intégré de surveillance et de rapport d’état du FET, une broche d'indication de défaut (FLT) dédiée, courant efficace nominal de 55 A et une réponse de disjonction rapide (<200 ns) aux="" événements="" de="" court-circuit="" de="" sortie.="" ces="" dispositifs="" fonctionnent="" dans="" une="" plage="" de="" température="" de="" -40 °c="" à="" 125 °c="" et="" dans="" une="" plage="" de="" tension="" d'entrée="" de="" 4,5 v="" à="" 16 v.="" les="" fusibles="" électroniques="" tps25984b="" sont="" utilisés="" dans="" les="" cartes="" d'interface="" réseau,="" les="" commutateurs="" de="" centre="" de="" données,="" les="" routeurs,="" les="" plateaux="" de="" ventilateurs,="" les="" serveurs="" et="" les="" systèmes="" informatiques="" haute="">200 ns)>
Caractéristiques
- Plage de tension d'exploitation d'entrée de 4,5 V à 16 V
- Tension maximum transitoire absolue de 20 V CC, 23,5 V
- Résistance aux tensions négatives jusqu'à -1 V de sortie
- FET intégré 0,8 mΩ (standard) et RDSON ultra-faible
- Courant RMS nominal de 55 A et courant de crête de 70 A
- Prend en charge la connexion en parallèle de plusieurs fusibles électroniques pour une meilleure prise en charge du courant
- Équilibrage du courant lors du démarrage
- Protection contre la surchauffe (OTP)
- Surveillance et rapports de santé FET intégrés
- Sortie détecteur thermostatique (TEMP) de puce analogique
- Contrôle réglable de la vitesse de balayage en sortie (dVdt) pour la protection contre le courant d'appel
- Entrée active à haute activation avec seuil de verrouillage de sous-tension réglable (UVLO)
- Broche d'indication de défaut (FLT) dédiée
- Protection rapide contre les surtensions (seuil fixe 18,4 V )
- Broche d'indication Power-Good (PG)
- Protection robuste contre les surintensités :
- De 10 A à 80 A avec une précision de ±5 % et un seuil de surintensité réglable (IOCP)
- Réponse du disjoncteur en fonctionnement à régime établi avec minuteur d'effacement transitoire (ITIMER) réglable pour prendre en charge des courants de crête
- Limite du courant active réglable pendant le démarrage (ILIM)
- Protection robuste contre les courts-circuits
- Réponse de disjonction rapide (<200 ns) aux="" événements="" de="" court-circuit="" de="">200 ns)>
- Seuils réglables (2 x IOCP) et seuils fixes
- Immunisé pour fournir les transitoires de ligne
- Surveillance précise du courant de charge analogique
- Précision de ±1,4 % et largeur de bande de >500 kHz
- Empreinte de 5 mm x 5 mm
- 100 % sans plomb
Applications
- Cartes d'interface réseau
- Commutateurs de centre de données
- Cartes d'accélérateur matériel et graphiques
- Routeurs
- Plateaux de ventilateur
- Serveurs
- Échange à chaud et branchement à chaud en entrée
- Informatique haute performance
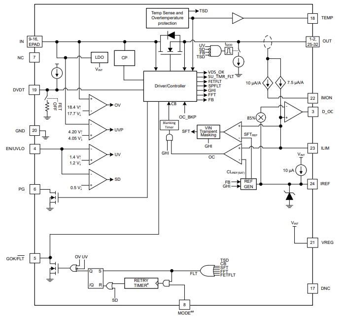
Schéma fonctionnel
