Texas Instruments Contrôleurs d'alimentation automobiles TPS25762-Q1
Les contrôleurs d'alimentation automobiles USB Type-C® de Texas Instruments TPS25762-Q1 intègrent un convertisseur Buck-Boost pour les applications automobiles à un seul port USB. La fonctionnalité du TPS25762-Q1 TI comprend un convertisseur Buck-Boost intégré avec quatre commutateurs de puissance, un ARM® Cortex®-M0, un contrôleur de port USB avec une fiche de câble de type C et la détection d'orientation. De plus, ces dispositifs intègrent la détection des caractéristiques techniques de charge de la batterie USB version 1.2 (BC1.2), un PHY de point de terminaison USB, la gestion de l'alimentation du dispositif et une circuiterie de supervision, et une protection de la broche du connecteur contre les surtensions et les courts-circuits.Un gestionnaire de politique système intelligent maximise l'alimentation USB fournie tout en protégeant le système contre les conditions transitoires et de surchauffe de la batterie automobile.
Caractéristiques
- Certifiés AEC-Q100 avec les résultats suivants :
- Température de dispositif de classe 1 : -40 °C à +125 °C pour la plage de température de fonctionnement ambiante
- Niveau 2 de la classification ESD d'appareil HBM
- Niveau de classification DES C2b des dispositifs CDM
- Protection DES de broches connecteur améliorée
- Contrôleur USB Power Delivery (PD) avec prise en charge de l'alimentation électrique programmable (PPS)
- Large VIN de 5,5 V à 18 V (40 V maximum)
- Quatre commutateurs d’alimentation Buck-Boost intégrés prenant en charge une alimentation de sortie USB PD jusqu’à 65 W
- Sortie VBUS de 3 V à 21 V avec incréments de ±20 mV
- Sortie IBUS de 0 A à 3 A avec incréments de limite de courant de ±50 mA
- Protection contre les courts-circuits de VBUS vers VBAT et GND
- Compensation de la chute de câble VBUS
- Protection contre les surintensités MFi
- Fréquence de commutation de 300 kHz, 400 kHz et 450 kHz
- Synchronisation CC/CC entrée/sortie avec variation
- Options de configuration de port USB
- 1 port USB-PD (TPS25762-Q1)
- 2 ports USB-PD (TPS25772-Q1)
- Conforme à USB
- Alimentation USB Type-C rév. 3,1
- Logique CC, source VCONN et décharge
- Détection de polarité de câble USB
- Spécification de charge de batterie Rév. 1.2
- DCP : port de chargement dédié
- Alimentation USB Type-C rév. 3,1
- Chargement rapide existant
- Mode 3 diviseurs 2,7 V
- Mode diviseur 1,2 V
- Protocole DCP haute tension
- Cœur de microcontrôleur permettant
- Mises à jour du micrologiciel
- Tension d'alimentation et gestion de l'alimentation dépendant de la température
- Protection vers VBUS et VBAT
- VBUS
- Px_DP et Px_DM
- Px_CC1 et Px_CC2
Applications
- Charge USB automobile
- Concentrateur multimédia automobile
- Unité de lecture automobile
- Divertissement pour sièges arrières automobiles
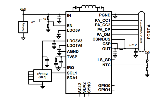
Application standard
Schéma fonctionnel
Publié le: 2023-01-20
| Mis à jour le: 2025-01-07
