Texas Instruments TPS22948 Load Switches

Texas Instruments TPS22948 Load Switches offer robust protection against fault cases with output current limiting, reverse current blocking and thermal shutdown. A digital input capable of interfacing directly with low-voltage control signals controls the switch ON state. When power is first applied, a smart pull-down keeps the ON pin from floating until system sequencing is complete. The smart pull-down will be disconnected once the pin is deliberately driven high (>VIH) to prevent unnecessary power loss.

The Texas Instruments TPS22948 load switches are characterized for operation over a temperature range of -40°C to +125°C and are available in a standard SC-70 package.

Features

  • 2.5V to 5.5V input operating voltage range (VIN)
  • 240mA (typical) output current limit (ILIMIT)
  • Thermal shutdown (TSD)
    • 300mΩ (typical) ON-Resistance (RON)
  • Slow turn ON timing limits inrush current (typical)
    • 820us at 6.6mV/µs Turn ON time (tON)
  • Always-ON Reverse Current Blocking (RCB)
    • –200mA (typical) ON state activation current (IRCB)
  • Fault indication (FLT)
  • Smart ON pin pull-down (RPD,ON)
    • 25nA (maximum) ON VIH (ION)
    • 500kΩ (typical) ON VIL (RPD,ON)
  • Low power consumption
    • 50uA (typical) ON state (IQ)
    • 0.3uA (typical) OFF state (ISD)

Applications

  • Personal electronics
  • Set-top box
  • HDMI output ports
  • Notebook, desktop PC
  • Docking stations

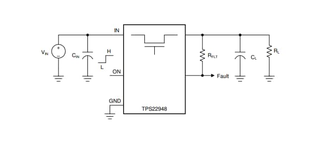
Simplified Schematic

Schematic - Texas Instruments TPS22948 Load Switches

Block Diagram

Block Diagram - Texas Instruments TPS22948 Load Switches
Publié le: 2019-11-26 | Mis à jour le: 2024-02-09