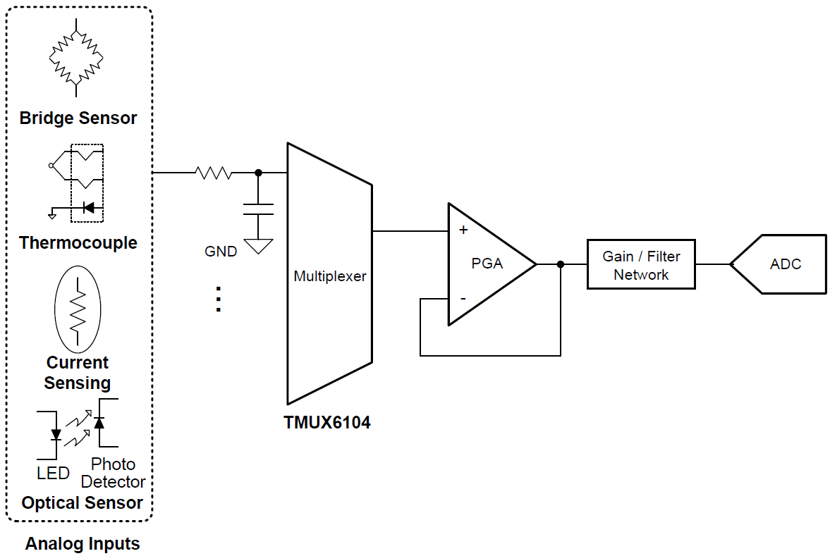
Texas Instruments TMUX6104 4:1 Precision Analog Multiplexer
Texas Instruments TMUX6104 4:1 Precision Analog Multiplexer is a modern complementary metal-oxide semiconductor (CMOS) analog multiplexer (MUX) that offers 4:1 single-ended multiplexing. The devices work well with dual supplies (±5V to ±16.5V), a single supply (10V to 16.5V), or unsymmetric supplies (such as VDD = 12V, VSS = –5V). All digital inputs have transistor-transistor logic (TTL) compatible thresholds, ensuring compatibility with both TTL and CMOS logic.The TMUX6104 multiplexes one of four inputs (Sx) to a common output (D), depending on the status of the address pins (A0/ A1) and the enable pin (EN). Each switch conducts equally well in both directions in the ON position and supports the input signal range up to the supplies. In the OFF condition, signal levels up to the supplies are blocked. All switches exhibit break-before-make (BBM) switching action.
Features
- 5pF Low on-capacitance
- 5pA Low input leakage
- 0.35pC Low charge injection
- Rail-to-rail operation
- Wide supply range of ±5V to ±16.5V (dual supplies) or 10V to 16.5V (single supply)
- 125Ω Low on-resistance
- 88ns Transition time
- Break-before-make switching action
- EN Pin connectable to VDD with integrated pull-down
- Logic levels of 2V to VDD
- 17µA Low supply current
- 2000V ESD Protection HBM
- Industry-standard TSSOP package
Applications
- Factory automation and industrial process controls
- Programmable Logic Controllers (PLC)
- Analog input modules
- ATE Test equipment
- Digital multimeters
- Battery monitoring systems
Simplified Schematic
Publié le: 2018-09-26
| Mis à jour le: 2023-05-03
