Texas Instruments Module de puissance de convertisseur Buck TLVM236x5
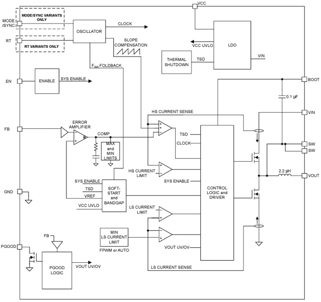
Le module de puissance de convertisseur Buck synchrone de Texas Instruments TLVM236x5 est un module de puissance CC/CC d'entrée de 1,5 A ou 2,5 A et 36 V qui combine la puce retournée sur boîtier de plomb (FCOL), MOSFET de puissance, inductance intégrée et condensateur de démarrage dans un boîtier QFN de 3,5 mm × 4,5 mm × 2 mm à 11 broches, facile à utiliser et compact. La technologie de petit boîtier QFN HotRod™ améliore la performance thermique, garantissant une exploitation à température ambiante élevée. Dispositifs avec un diviseur de rétroaction de résistance pouvant être configuré pour une sortie de 1 V jusqu'à 6 V.Le TLVM236x5 est conçu pour répondre aux exigences de faible consommation en mode veille pour les applications industrielles en permanence allumées. Le mode automatique permet de réduire la fréquence lors du fonctionnement à charge légère, ce qui permet une consommation de courant à vide de 1,5 µA à 13,5 V VIN et une efficacité élevée à charge légère. Une transition fluide entre les modes MLI et PFM et de faibles résistances MOSFET offrent une efficacité exceptionnelle sur toute la plage de charge.
Le TLVM236x5 de Texas Instruments utilise une architecture en mode courant de crête avec une compensation interne pour maintenir un fonctionnement stable avec une capacité de sortie minimale. La broche RT peut être utilisée pour définir la fréquence entre 200 kHz et 2,2 MHz pour éviter les bandes de fréquence sensibles au bruit.
Caractéristiques
- Compatible avec la sécurité fonctionnelle
- Documentation disponible pour aider à la conception de systèmes de sécurité fonctionnels
- Module CC/CC buck synchrone polyvalent
- MOSFET intégrés, inductance, condensateur CBOOT et contrôleur
- Large plage de tension d'entrée de 3 V à 36 V
- Protection transitoire d'entrée jusqu'à 40 V
- Plage de température de jonction de –40 °C à +125 °C
- Boîtier surmoulé de 4,5 mm × 3,5 m × 2 mm
- Fréquence réglable de 200 kHz à 2,2 MHz à l'aide de la broche RT
- Rendement très élevé sur toute la plage de charge
- Efficacité supérieure à 88 % à 12 V VIN, 5 V VOUT, 1 MHz, IOUT = 2,5 A
- Efficacité supérieure à 87 % à 24 V VIN, 5 V VOUT, 1 MHz, IOUT = 2,5 A
- Courant IQ en mode veille aussi faible que 1,5 µA à 13,5 V VIN
- Optimisé pour les exigences EMI ultra-faibles
- Puce retournée sur le boîtier à fils - FCOL
- Intégration d'inducteur et de condensateur de démarrage
- Conforme-compatible CISPR-11 classe B
- Options de tension et de courant de sortie
- Tension de sortie réglable de 1 V à 6 V
- Convient aux alimentations électriques évolutives
- Broche compatible avec
- TPSM365R6 (65 V, 600 mA)
- Broche compatible avec
Applications
- Automatisation d'usine
- Test et mesure
- Infrastructure de réseau
Schéma fonctionnel
