Texas Instruments Module d'alimentation CC/CC Buck synchrone TLVM13610
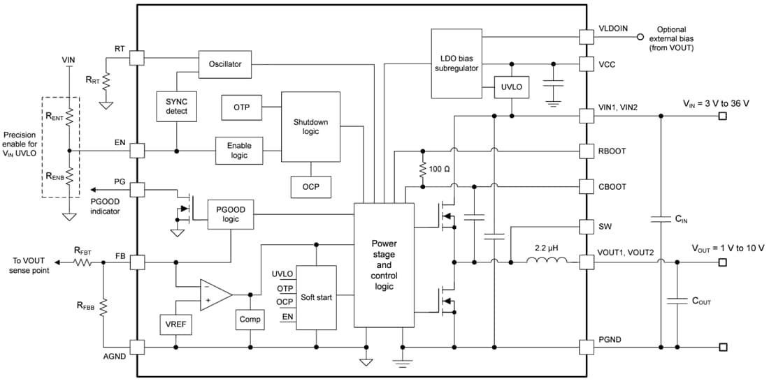
Le module de puissance Buck synchrone TLVM13610 de Texas Instruments est une solution CC-CC hautement intégrée de 36 V et 8 A qui combine des MOSFET de puissance, un inducteur blindé et des composants passifs dans un boîtier QFN HotRod™ amélioré. Le module dispose de broches VIN et VOUT situées aux coins du boîtier pour un placement optimisé de la disposition des condensateurs d'entrée et de sortie. Quatre pastilles thermiques plus grandes sous le module permettent un agencement simple et une manipulation facile dans la fabrication. Avec une tension de sortie de 1 V à 10 V, le TLVM13610 est conçu pour mettre en œuvre rapidement et facilement une conception à faible EMI dans une petite empreinte de circuit imprimé. La solution totale ne nécessite que quatre composants externes et élimine la sélection des composants magnétiques et de compensation à partir du processus de conception.Bien qu'il soit conçu pour une petite taille et une simplicité dans les applications à espace restreint, le module TLVM13610 offre de nombreuses caractéristiques pour des performances robustes : activation de précision avec hystérésis pour UVLO à tension d'entrée réglable, vitesse de balayage du nœud de commutation programmable par résistance, et option de spectre étalé pour EMI amélioré. En plus des condensateurs VCC, bootstrap et d'entrée intégrés pour une fiabilité accrue et une densité plus élevée. Le module passe automatiquement d'une fréquence de commutation constante (FPWM) à une fréquence variable (MFI) pour une plus grande efficacité de charge légère. Le module comprend un indicateur PGOOD pour le séquençage, la protection contre les défauts et la surveillance de la tension de sortie.
Caractéristiques
- Compatible avec la sécurité fonctionnelle
- Documentation disponible pour aider à la conception de systèmes de sécurité fonctionnels
- Module Buck synchrone polyvalent 36 VIN, 8 AOUT
- MOSFET, inductance et contrôleur intégrés
- Tension de sortie réglable de 1 V à 10 V
- Boîtier surmoulé de 6,5 mm × 7,5 mm × 4 mm
- Plage de température de jonction de –40 °C à +125 °C
- Fréquence réglable de 200 kHz à 2,2 MHz
- Efficacité ultra-élevée sur toute la plage de charge
- Rendement maximal supérieur à 95 %
- Option de polarisation externe pour une efficacité améliorée
- Plaquette exposée pour une faible impédance thermique (EVM θJA = 18,2 °C/W)
- Courant de repos d'arrêt de 0,6 µA (standard)
- Signatures EMI ultra-basses conduites et rayonnées
- Boîtier à faible bruit avec deux voies d'entrée et condensateurs intégrés réduisant la sonnerie de commutation
- Vitesse de balayage du nœud à commutateur réglable par résistance
- Satisfait les émissions CISPR 11 et 32 classe B
- Caractéristiques de protection intrinsèques pour une conception robuste
- Indicateur PGOOD d'activation de précision en entrée et à drain ouvert pour le séquençage, le contrôle et UVLO VIN
- Protections contre les surintensités et les arrêts thermiques
Applications
- Test et mesure, aérospatiale et défense
- Automatisation et commande d'usine
- Alimentations Buck et Buck-Boost inverses
Schéma fonctionnel
