Texas Instruments TLV6713 High Voltage Window Comparator
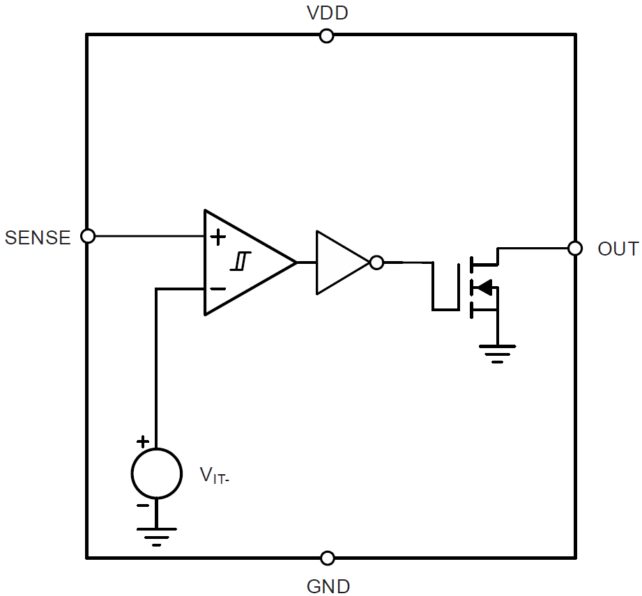
Texas Instruments TLV6713 High Voltage Window Comparator operates over a 1.8V to 36V range. This device has a high-accuracy comparator with an internal 400mV reference and an open-drain output rated to 25V for undervoltage detection. The monitored voltage can be set with the use of external resistors. The OUT pin is driven low when the voltage at the SENSE pin drops below the negative threshold and goes high when the voltage returns above the positive threshold. The comparator in the Texas Instruments TLV6713 includes built-in hysteresis for noise rejection, ensuring stable output operation without false triggering.Features
- 1.8V to 36V high supply voltage range
- An adjustable threshold down to 400mV
- High threshold accuracy
- 0.25% (typ.)
- 0.75% (max.) over temperature
- 7µA (typ.) low quiescent current
- Open-drain output
- 5.5mV (typ.) internal hysteresis
- –40°C to 125°C temperature range
- Thin SOT-23-6 package
Applications
- Notebook PCs and tablets
- Smartphones
- Digital cameras
- Video game controllers
- Relays and circuit breakers
- Portable medical devices
- Door and window sensors
- Portable and battery-powered products
Functional Block Diagram
Publié le: 2018-05-18
| Mis à jour le: 2023-01-11
