Régulateurs à faible chute (LDO) 300 mA TLV733 Texas Instruments

Régulateurs à faible chute (LDO) 300 mA TLV733 Texas Instruments

Les régulateurs à faible chute (LDO) 300 mA TLV733 Texas Instruments sont des LDO d'ultra-petite taille, à faible courant de repos qui peuvent fournir 300 mA avec de bonnes performances transitoires de ligne et de charge. Ces composants fournissent une précision standard de 1 %. La série TLV733 est conçue avec une architecture moderne sans condensateur pour assurer la stabilité sans condensateur en entrée ou sortie. Le retrait du condensateur de sortie permet d'obtenir une solution de taille très réduite et peut éliminer le courant d'appel au démarrage. Cependant, la série TLV733 est également stable avec des condensateurs céramiques en sortie sur un condensateur de sortie est nécessaire. Le TLV733 fournit aussi un contrôle du courant de repli pendant l'allumage du composant et son activation si un condensateur de sortie est utilisé. Cette fonctionnalité est spécialement importante dans les appareils alimentés par batterie. Le TLV733 fournit un circuit d'abaissement actif pour rapidement décharger les charges en sortie quand elles sont désactivées.

Caractéristiques
  • Fonctionnement stable avec ou sans condensateurs
  • Protection contre les surintensités de repli
  • Boîtiers
    • X2SON (4 broches) 1,0 mm × 1,0 mm
    • SOT-23 (5 broches)
  • Décrochage très faible : 122 mV à 300 mA (3,3 VOUT)
  • Précision : 1 % standard, 1,4 % maximum
  • Faible IQ : 34 µA
  • Plage de tension d'entrée : de 1,4 V à 5,5 V
  • Disponibles dans les tensions de sortie fixes : 1,0 V à 3,3 V
  • Haut PSRR : 50 dB à 1 kHz
  • Décharge active en sortie
Applications
  • Tablettes
  • Smartphones
  • Ordinateurs fixes et portables
  • Produits industriels et grand public portables
  • Cartes WLAN et autres cartes complémentaires pour PC
  • Modules pour caméras
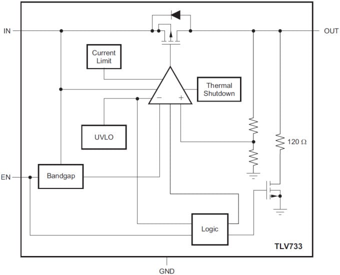
Schéma de principe fonctionnel
Schéma de principe fonctionnel
eNews
  • Texas Instruments
Publié le: 2015-07-15 | Mis à jour le: 2015-07-15