Texas Instruments Module d'évaluation TLV1872EVM
Le module d'évaluation TLV1872EVM de Texas Instruments est conçu pour évaluer les performances d'un comparateur TLV1872 à deux canaux et à grande vitesse. Ce module d'évaluation convertit le boîtier DGS à 10 broches en un boîtier DIP à 10 broches et simplifie le prototypage. Le module TLV1872EVM présente des alimentations d'entrée et de sortie séparées, un faible temps de propagation, une sortie push-pull et une entrée rail-to-rail. Ce module d'évaluation est disponible dans le boîtier DGS VSSOP à 10 broches.Caractéristiques
- Faible temps de propagation
- Capacité à tester un circuit sur une planche à pain
- Points de test multiples pour mesurer les broches du comparateur
- Entrée rail à rail
- Alimentations d'entrée et de sortie séparées
- Faible courant d'alimentation
- Faible différence de tension d'entrée
- Boîtier DGS VSSOP à 10 broches
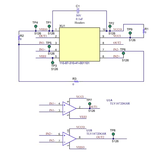
Schéma fonctionnel
Schéma de principe
Publié le: 2024-04-19
| Mis à jour le: 2024-05-21
