Texas Instruments Tampon de bus I2C et SMBus échangeable à chaud TCA9511A
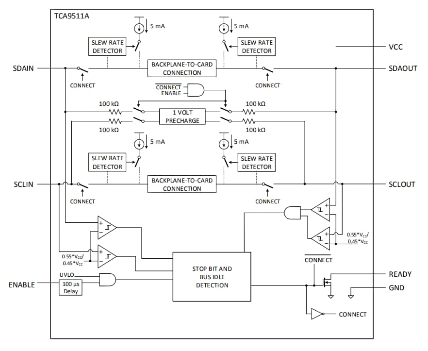
Le tampon de bus I2C et SMBus échangeable à chaud TCA9511A de Texas Instruments est un tampon de bus I2C échangeable à chaud. Le composant prend en charge l'insertion de cartes d'E/S dans un panneau arrière sous tension sans corruption des bus de données et d'horloge. La circuiterie de contrôle empêche les lignes (entrée) I2C côté panneau arrière d'être connectées aux lignes (sortie) I2C côté carte jusqu'à ce qu'une commande d'arrêt ou une condition d'inactivité du bus se produise sur le panneau arrière sans conflit de bus sur la carte. Le TCA9511A de Texas Instruments fournit une mémoire tampon bidirectionnelle lorsque la connexion est établie, maintenant les capacités du panneau arrière et de la carte séparées. Pendant l'insertion, les lignes SDA et SCL sont préchargées à 1 V pour minimiser le courant nécessaire à la charge de la capacité parasite du composant.Caractéristiques
- Prend en charge le transfert de données bidirectionnel des signaux de bus I2C
- Plage de tension d'alimentation de fonctionnement de 2,3 V à 5,5 V
- Plage de température de l'air ambiant TA de -40 °C à 125 °C
- La précharge de 1 V sur toutes les lignes SDA et SCL empêche la corruption pendant l'insertion sous tension
- Accepte les dispositifs I2C en mode standard et en mode rapide
- Prend en charge l'étirement, l'arbitrage et la synchronisation d'horloge
- Broches I2C haute impédance hors tension
Applications
- Serveurs
- Commutation d'entreprise
- Équipement de commutation pour télécommunications
- Stations de base
- Équipement d’automatisation industriel
Schéma fonctionnel
Publié le: 2020-01-14
| Mis à jour le: 2024-05-03
