Texas Instruments Émetteur-récepteur de modem coaxial SN65HVD64
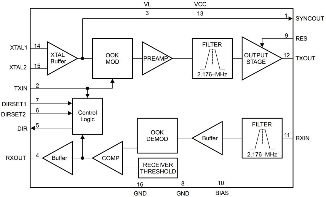
L'émetteur-récepteur de modem coaxial SN65HVD64 de Texas Instruments module et démodule les signaux entre une interface logique (bande de base) et une fréquence adaptée aux supports coaxiaux longs, afin de faciliter le transfert de données câblées parmi les équipements radio. Le dispositif SN65HVD64 est un émetteur-récepteur AISG intégré conçu pour répondre aux exigences des normes d'Interface d'antenne v2.0 et v3.0. Le récepteur SN65HVD64 intègre un filtre passe-bande actif pour permettre la démodulation des signaux même en présence de composants de fréquence parasite. Le filtre a une fréquence centrale de 2,176 MHz. L'émetteur prend en charge des niveaux de puissance de sortie réglables de 0 dBm à 6 dBm fournis au câble coaxial 50 Ω. L'émetteur SN65HVD64 de Texas Instruments est conforme aux exigences d'émission de spectre fournies par la norme AISG. Une sortie de contrôle de direction facilite l'arbitrage de bus pour une interface RS-485. Ce dispositif intègre une entrée d'oscillateur pour un cristal et accepte également les entrées d'horloge standard vers l'oscillateur.Caractéristiques
- Plage d’alimentations de 3 à 5,5 V
- Alimentation logique indépendante de 1,6 V à 5,5 V
- Large plage dynamique d'entrée large de –15 dBm à +5 dBm pour le récepteur
- Alimentation réglable de 0 dBm à 6 dBm fournie par le pilote au coaxial
- Prend en charge AISG V2.0 et V3.0
- Mode veille à faible puissance
- Sortie de contrôle de direction pour arbitrage de bus RS-485
- Prise en charge de la signalisation jusqu'à 115 kbit/s
- Fréquence centrale de 2,176 MHz pour un filtre passe-bande actif intégré
- Prend en charge des températures ambiantes de -40°C à 120°C
- Boîtier VQFN à 16 broches de 3 mm × 3 mm
Applications
- AISG – interface pour dispositifs de ligne d'antenne
- Amplificateurs montés en tour (TMA)
- Interfaces générales de modem
Schéma de principe fonctionnel
Publié le: 2021-05-10
| Mis à jour le: 2022-03-11
