Texas Instruments Module d'évaluation REF54EVM

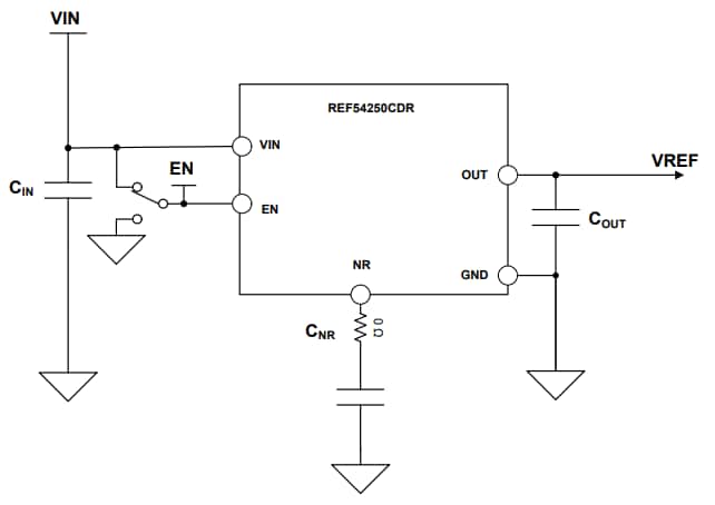
Le module d'évaluation REF54EVM de Texas Instruments démontre les performances d'un dispositif de référence de haute précision REF54. La famille REF54 offre un coefficient de dérive à basse température 0,5 ppm/° C et une haute précision de±0,02 % à un courant de 260 μA. Ce module d'évaluation de référence de tension de précision comprend un condensateur sur la broche NR qui est configurable avec une résistance 0 Ω pour optimiser les performances de bruit. Le module REF54EVM est utilisé dans les équipements de test de semi-conducteurs, les systèmes à rayons X, les modules d'E/S analogiques PLC, les émetteurs de terrain, les échographes, les systèmes de surveillance de l'alimentation et de gestion de batterie.

Caractéristiques

  • Activer et désactiver la sortie
  • Le condensateur sur la broche NR est configurable avec une résistance de 0 Ω pour optimiser les performances de bruit
  • Empreintes multiples pour les condensateurs passifs d'entrée, de sortie et à broches NR

Applications

  • Équipement de test de semiconducteurs
  • Surveillance de l'alimentation
  • Scanner à ultrasons
  • Systèmes à rayons X
  • Instrumentation industrielle
  • Modules d'E/S analogiques PLC
  • Systèmes d'acquisition de données de précision
  • Balances de précision
  • Transmetteurs de terrain
  • Système de gestion de batterie

Configuration de REF54EVM

Texas Instruments Module d'évaluation REF54EVM
Publié le: 2024-01-19 | Mis à jour le: 2024-01-29