Texas Instruments Petit MCU avec InstaSPIN-FOC
Les microcontrôleurs Piccolo TMS320F28027F de Texas Instruments incluent l'estimateur FAST™ et les fonctions de commande moteur additionnelles nécessaires à un débit en cascade et de boucle d'entraînement avec une commande FOC triphasée efficace. Avec les pilotes périphériques F2802xF en code utilisateur, ils permettent d'avoir une solution InstaSPIN-FOC sans capteur (également appelée à auto-détection) qui peut identifier, ajuster la commande du couple et efficacement commander votre moteur en quelques minutes, sans utiliser de capteurs à rotor mécanique. Ce boîtier complet est appelé InstaSPIN-FOC. L'estimateur FAST est appelé à exécuter en ROM uniquement tandis que le reste des fonctions requises pour InstaSPIN-FOC réside dans la mémoire utilisateur (FLASH et RAM). Le système InstaSPIN-FOC a été conçu avec la flexibilité d'accueillir une variété d'architecture logicielle de système et des conceptions sur mesure.Caractéristiques
- High-Efficiency 32-Bit CPU
- FAST flux estimator
- InstaSPIN-FOC system solutions
- 50-MHz and 40-MHz Devices
- Single 3.3-V Supply
- Integrated Power-on Resets and Brown-out Resets
- Two Internal Zero-pin Oscillators
- Up to 22 Multiplexed GPIO Pins
- Three 32-Bit CPU Timers
- On-Chip Flash, SARAM, OTP Memory
- Code-security Module
- Serial Port Peripherals (SCI/SPI/I2C)
- Enhanced Control Peripherals
- Up to 3 Enhanced Pulse Width Modulator (ePWM) Modules for up to 6 Channels
- Enhanced Capture (eCAP)
- Analog-to-Digital Converter (ADC)
- On-Chip Temperature Sensor
- Up to 2 Comparators (280270 Only)
- 48-Pin LQFP Package
Applications
- Motor Control
Vidéos
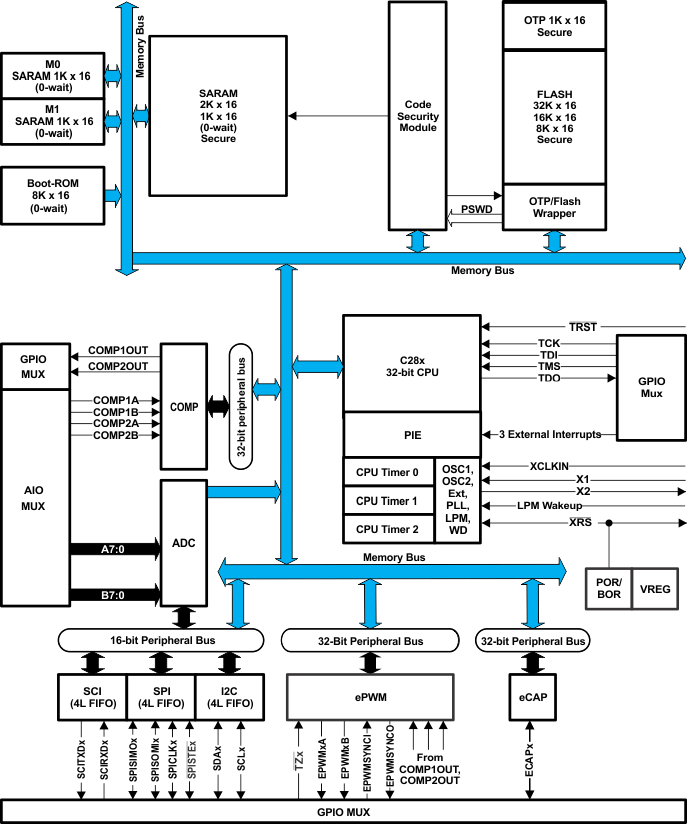
Block Diagram
Additional Resources
Publié le: 2013-09-03
| Mis à jour le: 2025-04-08
