Texas Instruments NE555 Single Precision Timers
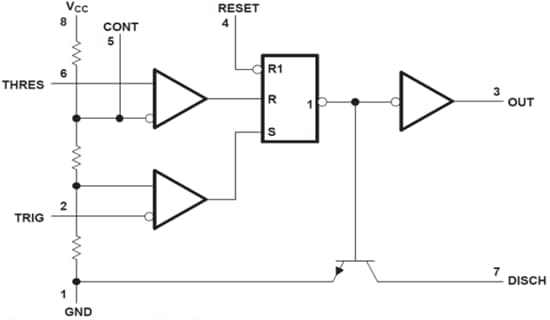
Texas Instruments NE555 Single Precision Timers are precision timing circuits capable of producing accurate time delays or oscillation. In the time-delay or monostable mode, the timed interval is controlled by a single external resistor and capacitor network. In the astable mode, the frequency and duty cycle can be controlled independently with two external resistors and a single external capacitor. The threshold and trigger levels normally are two-thirds and one-third, respectively, of VCC. These levels can be altered by use of the control voltage terminal. When the trigger input falls below the trigger level, the flip-flop is set, and the output goes high. If the trigger input is above the trigger level and the threshold input is above the threshold level, the flip-flop is reset and the output is low. The reset (RESET) input can override all other inputs and can be used to initiate a new timing cycle.Features
- Timing from microseconds to hours
- Astable or monostable operation
- Adjustable duty cycle
- TTL-compatible output can sink or source up to 200mA
- The NE555 is featured on the MikroElektronika MIKROE-2032 pulse click board
- On products compliant to MIL-PRF-38535, all parameters are tested unless otherwise noted (on all other products, production processing does not necessarily include testing of all parameters)
Applications
- Fingerprint biometrics
- Iris biometrics
- RFID reader
Functional Block Diagram
Publié le: 2016-04-14
| Mis à jour le: 2022-03-11
