Texas Instruments Pilotes matriciels 2×18 LED LP5862

Les pilotes matriciels 2×18 LED LP5862 de Texas Instruments sont conçus pour améliorer l'expérience de l'utilisateur en matière d'animation et d'indication dans une matrice LED avec une solution de petite taille. Les pilotes LP5861 intègrent 18 puits de courant constant avec N (N = 1/2/4/6/8/11), des MOSFET de commutation pour supporter N × 18 points LED ou N × 6 LED RGB. Le LP5862 intègre 2 MOSFET pour un maximum de 36 points LED ou 12 LED RGB.

Les pilotes LED RGB 18 canaux LP5862 de TI supporte les méthodes de gradation analogique et PWM. L'appareil peut régler chaque point LED via 256 pas pour une gradation analogique. Pour la gradation PWM, les générateurs PWM configurables 8 ou 16 bits intégrés permettent un contrôle de gradation lisse et sans bruit audible. Chaque point LED peut également être arbitrairement mappé dans un groupe PWM de 8 bits pour obtenir simultanément un contrôle de la gradation.

Les pilotes de LED LP5862 intègre une SRAM entièrement adressable afin de minimiser le trafic de données. Le circuit d'annulation des images fantômes est intégré pour éliminer les images fantômes ascendantes et descendantes. Le LP5862 prend également en charge les fonctions de détection de LED ouvertes et de court-circuit.

Les pilotes de LED LP5862 sont disponibles dans un boîtier 32-VQFN de 4 mm × 4 mm avec une interface I2C 1 MHz (maximum) ou une interface SPI 12 MHz (maximum).

Caractéristiques

  • Topologie de matrice LED :
    • 18 dissipateurs à courant constant avec 6 commutateurs de lecture pour 36 points LED
    • Configurable pour 1 à 2 commutateurs de lecture
  • Plage de tension de fonctionnement :
    • Plage VCC/VLED de 2,7 V à 5,5 V
    • Les broches logiques sont compatibles avec le 1,8 V, le 3,3 V et le 5 V
  • 18 puits de courant constant avec une grande précision :
    • De 0,1 mA à 50 mA par puits de courant lorsque VCC ≥ 3,3 V
    • Erreur appareil-à-appareil de ±5 %
    • Erreur canal-à-canal de ±5 %
    • Décalage de phase pour une alimentation transitoire équilibrée
  • Très faible consommation d'énergie :
    • ICC ≤ 2 µA quand EN = Low (en mode arrêt)
    • ICC ≤ 10 µA quand EN = High et CHIP_EN = 0 (données conservées) (en mode veille)
    • ICC = 3 mA (typ.) quand courant du canal = 5 mA (en mode actif)
  • SRAM adressable complète pour minimiser le trafic de données
  • Détection et protection par LED des ouvertures et des courts-circuits
  • Options de gradation flexibles :
    • Contrôle MARCHE/ARRÊT individuel pour chaque point LED
    • Gradation analogique (contrôle du gain de courant)
      • Paramètre de courant maximal (MC) 3 bits global pour tous les points LED
      • Trois groupes de paramètres de courant de couleur (CC) 7 bits pour le rouge, le vert et le bleu
      • Réglage individuel du courant de point (CC) 8 bits pour chaque point LED
    • Gradation PWM avec fréquence sans bruit audible
      • Gradation PWM globale 8 bits pour tous les points LED
      • Trois groupes programmables de gradation PWM 8 bits pour la cartographie arbitraire de points LED
      • Gradation PWM individuelle 8 bits ou 16 bits pour chaque point LED
  • Suppression des images fantômes et compensation de faible luminosité
  • Options d'interface :
    • Interface I2C 1 MHz (max.) quand IFS = Low
    • Interface SPI 12 MHz (max.) quand IFS = High

Applications

  • Animation et indication LED pour :
    • Clavier, souris et accessoires de jeu
    • Principaux appareils électroménagers intelligents
    • Haut-parleur intelligent, haut-parleur filaire et sans fil
    • Mixeur audio, équipement DJ et de diffusion
    • Équipements d'accès, commutateurs et serveurs
  • Dissipateurs de courant constant pour module optique

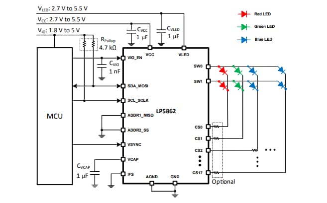
Schéma simplifié

Schéma - Texas Instruments Pilotes matriciels 2×18 LED LP5862

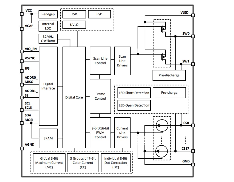
Schéma fonctionnel

Schéma de principe - Texas Instruments Pilotes matriciels 2×18 LED LP5862
Publié le: 2022-04-05 | Mis à jour le: 2024-04-19