Texas Instruments Modules de puissance CC-CC abaisseurs LMZM23601

Les modules de puissance CC-CC abaisseurs LMZM23601 de Texas Instruments offrent deux options de tension de sortie fixe de 5 V et de 3,3 V, ainsi qu'une tension de sortie réglable (ADJ) prenant en charge une plage de 2,5 à 15 V. Le dispositif est doté d'un inducteur intégré et dispose d'une plage de tension d'entrée de 4,5 V à 36 V, qui peut délivrer jusqu'à 1 000 mA de courant de sortie. Le LMZM23601 nécessite que 2 composants externes pour une conception de sortie 5 V ou 3,3 V, il est donc extrêmement facile à utiliser, avec des capacités plug-and-play. Le LMZM23601 est optimisé pour les applications industrielles à faibles EMI, axées sur les performances, avec des problèmes en termes d'espace. Un courant d'alimentation à vide de seulement 28 µA associé à une transition transparente entre les modes PWM et PFM assure un rendement élevé et une réponse transitoire supérieure pour toute la plage de courant de charge. Le dispositif délivre compatibilité broche-à-broche, en offrant une mise à l'échelle de courant de sortie facile avec le courant de sortie de 500 mA compatible avec le LMZM23600.

Caractéristiques

  • Tension d'entrée de fonctionnement : 4 V à 36 V
  • Options de tension de sortie fixe de 3,3 V ou de 5 V et variables de 2,5 V à 15 V
  • Courant de sortie : 1 A
  • Condensateurs d'entrée et de sortie nécessaires seulement pour les conceptions de sortie 5 V ou 3,3 V
  • Dimensions : 27 mm avec conception à face unique
  • Courant d'alimentation à vide : 28 µA
  • Courant d'arrêt : 2 µA
  • Power-Good Flag
  • Synchronisation de fréquence externe
  • Broche de sélection de :
    • Mode PWM forcé pour un fonctionnement à fréquence constante
    • Mode PFM automatique pour une efficacité élevée à faible charge
  • Compensation de boucle de contrôle intégré, démarrage progressif, limite de courant, et UVLO
  • Boîtier miniature : 3,8 mm × 3 mm × 1,6 mm

Applications

  • Transmetteurs de capteur
  • Équipement de test et de mesure
  • Infrastructure de grille
  • Applications à espace restreint

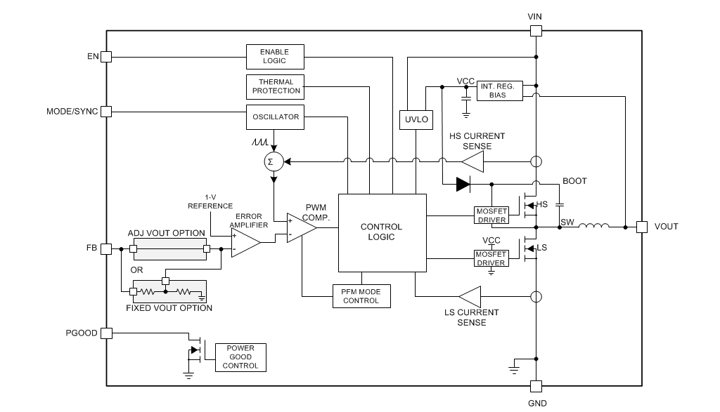
Schema de principe

Schéma de principe - Texas Instruments Modules de puissance CC-CC abaisseurs LMZM23601
Publié le: 2018-05-22 | Mis à jour le: 2025-12-11