Texas Instruments Module d'évaluation LMK6EVM
Le module d'évaluation LMK6EVM de Texas Instruments est une plateforme pour évaluer les performances des oscillateurs à fréquence fixe (BAW) à faible vacillement, hautes performances et ondes acoustiques rasantes LMK6C/LMK6P. La technologie BAW est une technologie de micro-résonateur permettant l'intégration d'horloges de haute précision à gigue ultra-faible directement dans les boîtiers qui contiennent d'autres circuits. Le module d'évaluation LMK6EVM peut être utilisé comme source d'horloge flexible pour les tests de conformité, l'évaluation des performances et le prototypage système initial. Les ports SMA de lancement de bord embarqués dans le module LMK6EVM fournissent un accès à la sortie d'horloge configurable des oscillateurs LMK6C/LMK6P. Cela permet au composant de s'interfacer avec les équipements de test et les cartes de référence à l'aide de câbles, adaptateurs ou baluns coaxiaux disponibles dans le commerce (non inclus). Le module d'évaluation LMK6EVM avec oscillateurs LMK6C/LMK6P est conçu pour les horloges de référence et de cœur dans les SERDES haut débit utilisés dans les télécommunications, les réseaux de données et d'entreprise et les applications industrielles.Caractéristiques
- Vacillement de sortie faible
- Haute performance
- Prend en charge les oscillateurs à boîtier standard de 3,2 mm x 2,5 mm et 2,5 mm x 2 mm, à 4 broches ou 6 broches
- Oscillateur à fréquence fixe utilisant la technologie BAW de TI
- Options de tension d'alimentation de 1,8 V, 2,5 V ou 3,3 V
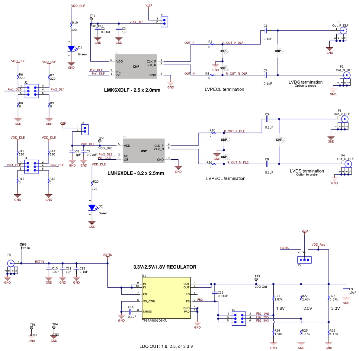
Schéma de raccordement
Schéma
Ressources supplémentaires
Publié le: 2023-01-27
| Mis à jour le: 2023-03-01
