Contrôleur Buck-Boost LM25118 Texas Instruments

Contrôleur Buck-Boost LM25118 Texas Instruments

Le contrôleur de régulateur de commutation Buck-Boost à large plage en tension LM25118 Texas Instruments est doté de toutes les fonctions nécessaires pour mettre en œuvre un régulateur Buck-Boost à hautes performances et économique en utilisant un minimum de composants externes. La topologie Buck-Boost assure la régulation de la tension en sortie quand la tension d'entrée est inférieure ou supérieure à la tension de sortie, ce qui la rend particulièrement adaptée aux applications automobiles. Le LM25118 fonctionne comme un régulateur Buck tant que la tension d'entrée est suffisamment supérieure à la tension de sortie régulée. Il passe graduellement en mode Buck-Boost quand la tension d'entrée se rapproche de la sortie. This dual mode approach maintains regulation over a wide range of input voltages with optimal conversion efficiency in the buck mode and a glitch-free output during mode transitions. Ce contrôleur simple à utiliser inclut les pilotes pour les MOSFET Buck côté haut et bas. La méthode de contrôle du régulateur est basée sur un contrôle en mode courant utilisant une rampe de courant par émulation. Le contrôle en mode courant par émulation réduit la sensibilité au bruit du circuit de modulation à largeur d'impulsion, ce que permet un contrôle fiable des cycles actifs très courts nécessaires dans les applications à haute tension d'entrée. Les caractéristiques de protection supplémentaires comprennent une limitation du courant, un arrêt thermique et une entrée d'activation. Ce composant est fourni en boîtier HTSSOP-20 de puissance amélioré doté d'une zone d'attache découverte de la puce pour faciliter la dissipation thermique.


Caractéristiques
  • Le LM25118Q1 est un produit de classe automobile qui est
  • qualifié pour la classe 1 AEC-Q100 (de -40 °C à 125 °C
  • de température de jonction de fonctionnement)
  • Plage de tension de fonctionnement en entrée : de 3 V à 42 V
  • Contrôle du mode de courant de crête émulé
  • Transition souple entre les modes abaisseur et élévateur
  • Fréquence de commutation programmable jusqu'à 500 kHz
  • Capacité de synchronisation d'horloge


  • Régulateur polarisé à haute tension interne
  • Pilotes de grille intégrés, côté haut et bas
  • Durée de démarrage progressif programmable
  • Courant d'arrêt ultra-faible
  • Entrée d'activation
  • Amplificateur d'erreur à large bande passante
  • Précision de référence de la rétroaction : 1,5 %
  • Arrêt thermique
  • Boîtier : HTSSOP-20 (pastille exposée)

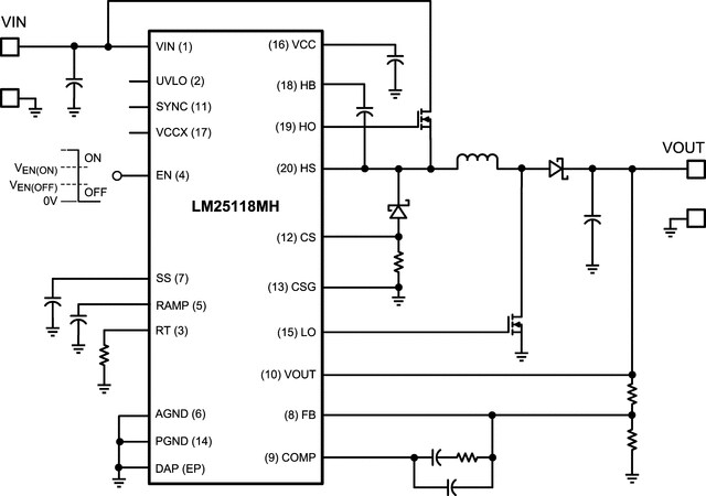
Schéma de fonctionnement
Schéma de fonctionnement

eNews
  • Texas Instruments
Publié le: 2014-05-08 | Mis à jour le: 2022-03-11