Texas Instruments Modules d'évaluation INA75xEVM
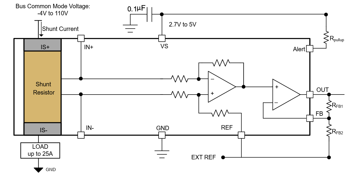
Les modules d'évaluation INA75xEVM de Texas Instruments permettent aux utilisateurs d'évaluer les amplificateurs de détection de courant INA750x et INA751x. Les dispositifs sont des amplificateurs bidirectionnels ultra-précis, à détection de courant avec la technologie 25 A EZShunt™ et une plage de -4 V à 110 V. L'INA75xEVM de TI fournit une plateforme qui permet la configuration du gain et de la tension de référence.Caractéristiques
- Évaluation de toutes les options de sensibilité pour les INA750 et INA751
- Facilité d'accès aux broches du dispositif avec des points d'essai
- Évaluation des configurations côté haut et côté bas
Applications
- Entraînements à moteur, solénoïdes et actionneurs
- Machine de moulage par injection, outils électriques sans fil
Schéma fonctionnel de l'INA750
Topologie
Publié le: 2025-02-03
| Mis à jour le: 2025-02-06
