Texas Instruments INA253EVM Current Sensing Evaluation Module
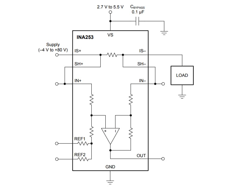
Texas Instruments INA253EVM Current Sensing Evaluation Module demonstrates the effectiveness of the INA253x. The INA253x is a voltage-output current-shunt monitor that integrates an internal shunt resistor. This results in enabling high-accuracy current measurements. The INA253EVM includes all device versions of the INA253x, the INA253A1, INA253A2, and INA253A3. The INA253EVM encompasses one PCB with an option to cut out three individual PCBs. The INA253EVM has test points on each PCB board that access the functional pins of the device. Support circuitry is embodied in the PCB. This can be reconfigured, removed, or bypassed as needed.Features
- All INA253 gain versions are included
- Easy access to all pins
- Placeholders on the PCB for configurations other than the default
Block Diagram
Publié le: 2018-10-19
| Mis à jour le: 2023-07-10
