Texas Instruments Module d'évaluation INA-DDF-EVM

Le module d'évaluation INA-DDF-EVM de Texas Instruments est conçu pour être compatible avec divers amplificateurs d'instrumentation dans le boîtier DDF. Le module d'évaluation INA-DDF-EVM de TI évalue les performances des composants dans les configurations à alimentation simple et double. L'EVM fournit un accès facile aux nœuds avec des points d'essai à montage en surface, une flexibilité de source de tension de référence et un filtrage pratique des entrées et sorties.

Caractéristiques

  • Accès aux nœuds facile avec points de test montés sur surface
  • Flexibilité de la source de tension de référence
  • Filtrage d'entrée et de sortie pratique

Disposition de la carte PCB

Texas Instruments Module d'évaluation INA-DDF-EVM

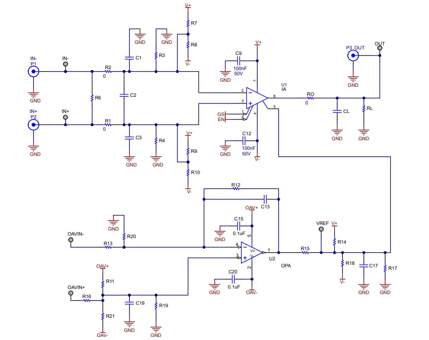
Schéma

Schéma - Texas Instruments Module d'évaluation INA-DDF-EVM
Publié le: 2022-12-07 | Mis à jour le: 2025-03-05