Texas Instruments CAN à 256 canaux de 24 bits DDC3256
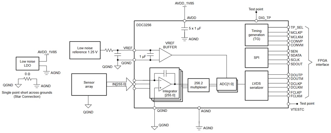
Le convertisseur analogique-numérique (CAN) à 256 canaux de 24 bits DDC3256 deTexas Instruments combine la conversion courant-tension par intégration du courant et la conversion A/N. Jusqu’à 256 dispositifs de sortie de courant individuels de bas niveau, tels que des photodiodes, peuvent être directement connectés aux entrées du composant et numérisés en parallèle (simultanément). Pour chacune des 256 entrées, le composant dispose d’un intégrateur à faible puissance et faible bruit conçu pour capturer toute la charge du capteur. Le temps d’intégration est réglable de 50 µ s à 1,6 ms, ce qui permet de mesurer en continu des courants dans l’ordre de fA àµA avec une précision exceptionnelle. Les sorties des intégrateurs sont numérisées par des CAN à faible puissance sur puce et les codes numériques convertis sont transmis par une seule paire LVDS conçue pour minimiser l’accouplement de bruit dans des environnements où le nombre de canaux est élevé.Le DDC3256 de Texas Instruments fonctionne à partir d’une seule alimentation de 1,85 V. Il est spécifié pour une température de fonctionnement de 0 °C à 70 °C et disponible en boîtier BGA de 13,2 mm × 17,2 mm2 à 336 billes et pas de 0,8 mm. Le tampon de référence sur puce et les condensateurs de dérivation (sur le BGA) aident à minimiser les exigences de composants externes et réduisent davantage l’espace sur la carte.
Caractéristiques
- La solution monopuce mesure directement et simultanément 256 courants de faible niveau.
- Plage de charge à pleine échelle réglable jusqu’à 320 pC
- Courant d’entrée de 1 µA (maximum)
- Vitesse réglable avec des temps d’intégration aussi bas que 50 µs (20 KS/S par canal)
- Résolution de 24 bits
- Linéarité non intégrale de ±0,025 % de la lecture de ±1 ppm de la plage à pleine échelle (tous les canaux actifs)
- Dissipation à faible puissance de 1,2 mW/canal
- Faible bruit de 0,26 fCrms à 320 pC de FSR avec capacité du capteur de 20 pF
- Aucune perte de charge
- Capteur de température sur puce
- Interface de sortie LVDS série
- Alimentation unique 1,85 V
- Condensateurs de dérivation intégrés et tampon de référence pour réduire la surface de la PCB et la complexité de la conception
Applications
- Système d’acquisition de données de scanner CT
- Capteurs de photodiodes
- Systèmes de détection aux rayons X
- Surveillance de puissance de fibre optique
- Instrumentation de courant et de tension multi-canaux
Schéma simplifié
Publié le: 2024-06-19
| Mis à jour le: 2024-07-08
