Contrôleur de gestion de batterie Li-Ion et LiFePO4 bq78350 Texas Instruments

Contrôleur de gestion de batterie Li-Ion et
LiFePO4 bq78350 Texas Instruments

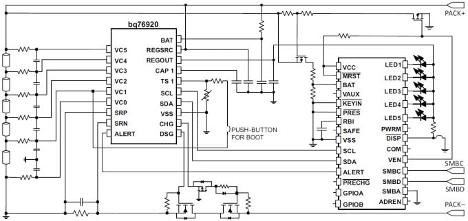
Le contrôleur de gestion de batterie Li-Ion et LiFePO4 bq78350 Texas Instruments et compagnon de la gamme bq769x0 des composants de protection frontale analogique (AFE) fournit un jeu complet de systèmes de gestion de batterie (BMS), permettant d'accélérer le développement des produits pour une mise sur le marché plus rapide. Le contrôleur bq78350 et l'AFE bq769x0 prennent en charge des applications de cellules de 3 à 15 séries. Le bq78350 offre une jauge d'énergie précise et un moniteur de l'état de santé (SoH), de même qu'un équilibrage de cellule et une gamme complète de protections en tension, courant et température. Le bq78350 offre des configurations facultatives pour LED ou écran LCD de reporting concernant la capacité. Il met également les données à disposition sur son interface SMBus 1.1. L'historique de la batterie et les informations de diagnostic sont également conservées dans le composant à l'intérieur d'une mémoire non volatile et sont disponibles sur la même interface.

Caractéristiques
  • Algorithme de jauge à tension de fin de décharge compensée (CEDV)
  • Prend en charge la communication par SMBus hôte
  • Configuration flexible pour 3 à 5 en série (bq76920), 6 à 10 en série (bq76930) et 9 à 15 en série (bq76940) batteries Li-Ion et LiFePO4
  • Prend en charge les configurations de batterie jusqu'à 320 A heure
  • Prend en charge l'émission de rapport de courant de charge et de décharge jusqu'à 320 A
  • Pris en charge de thermistance NTC externe pour le compagnon AFE
  • Gamme complète de fonctions de protection programmables en tension
    • Courant
    • Température
    • Composants du système
  • Archivage des données sur la durée de vie du dispositif
  • Prend en charge la charge CC-CC, y compris la précharge, l'inhibition de charge et la suspension de charge

  • Offre une adresse esclave sur SMBus programmable par résistance facultative jusqu'à huit adresses de bus différentes
  • Pilote des afficheurs LED ou LCD jusqu'à 5 segments pour indiquer l'état de charge
  • Fournit une authentification SHA-1

Applications
  • Véhicules électriques légers (LEVs) : eBikes, eScooters, Pedelec et vélos à pédalage assisté
  • Outils de jardins et électriques
  • Systèmes d'alimentation à onduleur (UPS) et batterie de secours
  • Systèmes de secours pour les stations de base sans fil
  • Systèmes d'alimentation des télécommunications
 
eNews
  • Texas Instruments
Publié le: 2014-09-19 | Mis à jour le: 2022-03-11