Texas Instruments Récepteur d'alimentation sans fil simple puce bq51222
Le récepteur d'alimentation sans fil simple puce bq51222 de Texas Instruments est un récepteur d'alimentation sans fil entièrement intégré. Ce composant peut fonctionner selon les protocoles Qi Wireless power Consortium (WPC) et Power Matters Alliance (PMA). Ces protocoles permettent à un système d’alimentation sans fil de fonctionner avec les deux normes de charge inductive. Le composant bq51222 fournit une conversion d'énergie à simple composant (redressement et régulation) de même que le contrôle numérique et les communications selon les deux normes. Ce dispositif dispose d’une détection autonome du protocole et ne nécessite aucun composant actif supplémentaire. Le bq51222 est conforme aux protocoles de communication WPC v1.2 et PMA. Avec un contrôleur côté primaire WPC ou PMA, le bq51222 de Texas Instruments permet un système complet de transfert d'alimentation sans fil pour une solution d’alimentation sans fil. Le récepteur permet un redressement synchrone, une régulation et un contrôle, et la communication avec tout ce qui existe avec un facteur de forme, une efficacité et une taille de solution de pointe.Caractéristiques
- Solution 5 W robuste avec des pertes réduites de 50 % pour un meilleur comportement thermique
- Récepteur sans inductance pour une solution à profil de hauteur plus réduit
- Tension de sortie réglable (4,5 à 8 V) pour l’optimisation thermique et de la bobine
- Redresseur entièrement synchrone avec efficacité de 96 % ;
- Post-régulateur efficace à 97 %
- Efficacité du système de 79 % à 5 W
- Communication conforme à WPC v1.2 et PMA
- Fonction de détection du plot de l'émetteur brevetée améliorant l’expérience utilisateur
- Communication I2C avec un hôte
Applications
- Smartphones, tablettes et casques
- Points d’accès Wi-Fi
- Bancs de charge
- Autres dispositifs portatifs
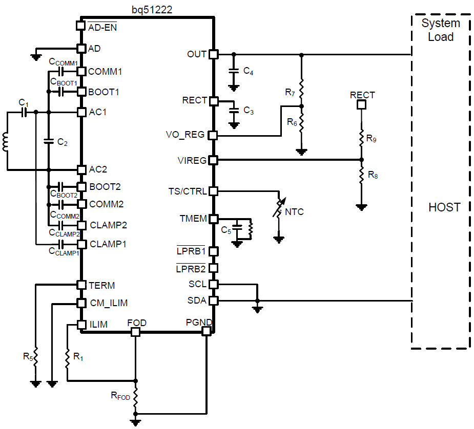
Schéma simplifié
Publié le: 2017-03-15
| Mis à jour le: 2023-11-13
