Texas Instruments bq25308 Chargeur autonome de batteries monocellulaires
Le chargeur autonome de batteries monocellulaires Texas Instruments bq25308 est conçu pour des batteries/piles monocellulaires aux ions lithium, au lithium-polymère et au LiFePO4 (lithium-fer-phosphate). Le chargeur batterie à haute intégration et à mode de commutation bq25308 se caractérise par une tension d'entrée de 4,1 à17 V et par un courant de charge rapide de 3 A. La topologie intégrée de détection de courant du bq25308permet d'obtenir une haute efficacité de charge et un bas coût de nomenclature (BOM). Le faible courant de repos de 200 nA de dispositif, record de sa catégorie, permet de conserver l'énergie de batterie et de maximiser la durée de conservation de dispositifs portatifs.Le bq25308 de TI se trouve dans un boîtier WQFN de 3 mm x 3 mm, pour faciliter des applications en configuration à 2 couches et à espace limité.
Caractéristiques
- Chargeur autonome et facile à configurer
- Chargeur buck synchrone à commutation synchrone haute efficacité de 1,2 MHz
- Efficacité de charge de 92,5 % à 2 A à partir d'une entrée de 5 V pour une batterie à 1 cellule
- Efficacité de charge de 91,8 % à 2 A à partir d'une entrée de 9 V pour une batterie à 1 cellule
- Entrée simple pour prendre en charge l'entrée USB et les adaptateurs haute tension
- Prend en charge une plage de tension d'entrée de 4,1 V à 17 V avec une classe de tension d'entrée maximale absolue de 28 V
- Tension de batterie du suivi de gestion de l'alimentation dynamique de la tension d'entrée (VINDPM)
- Intégration élevée
- MOSFET à blocage inverse et commutation synchrone intégrés
- Détection du courant de charge et entrée interne
- Compensation de boucle interne
- Diode d'amorçage intégrée
- Tension de charge : 3,6 V / 4,05 V / 4,15 V / 4,2 V
- Courant de charge rapide maximal de 3,0 A
- Faible courant de fuite de batterie de 200 nA sous 4,5 V de VBAT
- Courant d'alimentation VBUS de 4,25 µA en mode CI désactivé
- Régulation thermique du courant de charge à 120 °C
- Courant de précharge de 10 % du courant de charge rapide
- Courant de terminaison de 10 % du courant de charge rapide
- Précision de la charge
- Régulation de tension de charge ±0,5 %
- Régulation du courant de charge ±10 %
- Sécurité
- Désactivation de la charge en cas de batterie déchargée
- Régulation et arrêt thermiques
- Verrouillage de sous-tension d'entrée (UVLO) et protection contre les surtensions (OVP)
- Protection contre la surcharge de la batterie
- Minuteur de sécurité pour la précharge et la charge rapide
- Charge désactivée si la broche de réglage du courant ICHG est ouverte ou courte
- Protection contre la température de la batterie froide/chaude
- Rapport de défaut sur la broche STAT
- Disponible en boîtier WQFN-16 3 mm x 3 mm
Applications
- Haut-parleur sans fil
- Lecteur de codes-barres
- Jeux
- Chargeur de berceau
- Outil électrique sans fil
- Automatisation de bâtiment
- Applications médicales
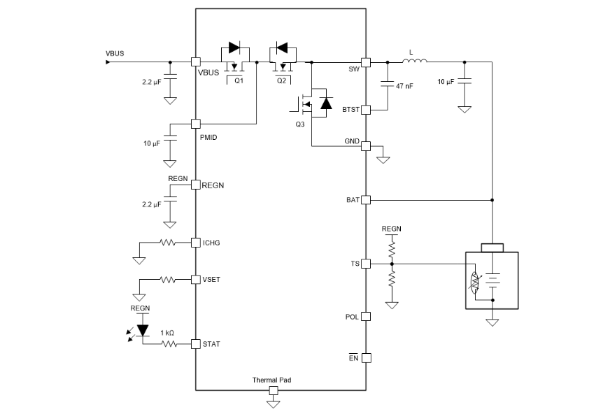
Application simplifiée
Publié le: 2024-05-23
| Mis à jour le: 2024-06-10
