Texas Instruments Module d'évaluation AMC-MOD-50A-EVM
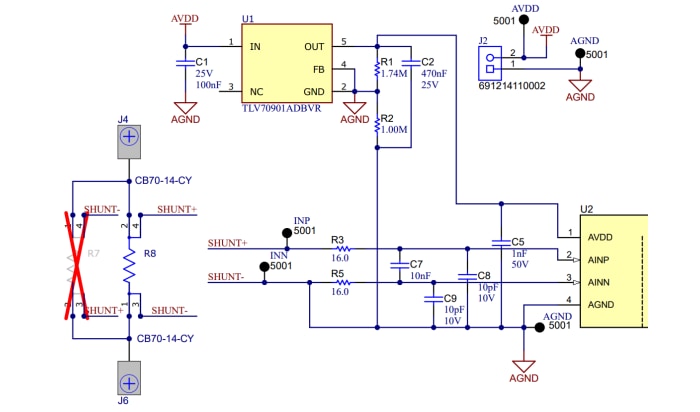
Le module d’évaluation AMC-MOD-50A-EVM de Texas Instruments est développé pour la détection de courant basée sur shunt de ±50 A. Le module d’évaluation de détection de courant isolé active la détection de courant de crête jusqu’à ±50 A via une résistance shunt externe tout en mesurant la sortie isolée à travers la barrière d’isolation de l’AMC1306M05. Les modulateurs isolés renforcés AMC1306M05 sont des modulateurs delta-sigma (ΔΣ) dont la sortie est séparée de la circuiterie d’entrée par une double barrière d’isolation capacitive. L’AMC1306M05 est associé à la résistance shunt Isabellenhütte™ BVN-M-R001.Le module d’évaluation AMC-MOD-50A-EVM de TI présente une couture pour rationaliser la dissipation de chaleur à des courants élevés et fonctionne avec une précision de ±1 % (standard).
Caractéristiques
- Détection de courant isolée de ±50 A
- Connecteur de carte de contrôle C2000 pour évaluation numérique
- Conception de dissipation de chaleur jusqu’à 180 °C en 2 minutes
- Cosses pour connecter l’EVM aux fils conducteurs de courant
- Points d’essai pour une évaluation facile
- Empreinte de résistance shunt supplémentaire pour une conception flexible
Applications
- Entraînements à moteur
- Alimentation
- Chargeurs embarqués (OBC)
- Convertisseurs de traction
- Convertisseurs CC/CC
- Systèmes de stockage d'énergie (ESS)
- Chargement de véhicules électriques
- Onduleurs solaires
Contenu du kit
- PCB AMC-MOD-50A-EVM
- 2x cosse de borne de 90 A CB70-14-CY
- 2x écrou hexagonal McMaster-Carr
- 2x vis Phillips McMaster-Carr
Topologie
Entrée analogique
Publié le: 2025-08-21
| Mis à jour le: 2025-09-09
