STMicroelectronics CI calculateur d'énergie programmable STPMC1
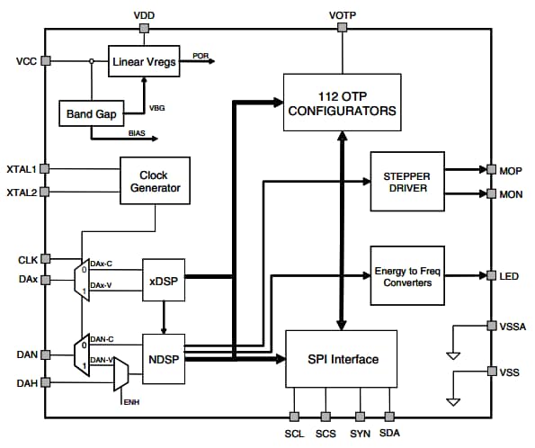
Le CI calculateur d'énergie polyphasé programmable STPMC1 de STMicroelectronics est un ASSP conçu pour mesurer efficacement l'énergie dans les systèmes de ligne d'alimentation utilisant une bobine Rogowski, un transformateur de courant, un shunt ou des détecteurs de courant Hall. Le STPMC1 met en œuvre toutes les fonctions nécessaires dans un compteur d'énergie monophasé, biphasé ou triphasé lorsqu'il est combiné avec un ou plusieurs CI STPMSx. De plus, le CI calculateur d'énergie STPMC1 peut être couplé à un microprocesseur pour compteurs d'énergie multifonctions ou peut piloter directement un moteur pas à pas pour un simple compteur d'énergie actif.Le CI calculateur d'énergie polyphasé programmable STPMC1 de STMicroelectronics dispose de cinq broches de données d'entrée, dans lesquelles les trois premiers reçoivent les informations de tension et de courant des phases. Chaque entrée de données traite deux signaux ΔΣ, multiplexés dans le temps et générés par le dispositif STPMSx. La quatrième entrée reçoit également des signaux ΔΣ multiplexés et peut être utilisée pour détecter le courant neutre ou un autre signal. La cinquième broche de données d'entrée accepte des signaux ΔΣ non multiplexés et peut être utilisée pour détecter les informations de champ magnétique à partir d'un capteur Hall.
Le STPMC1 atteint une très haute précision de calcul avec une architecture numérique rapide et efficace à l'aide de quatre unités DSP (traitement du signal numérique) câblées internes. Ces unités effectuent tous les calculs sur les flux ΔΣ en temps réel à l'aide de blocs arithmétiques ΔΣ. Le composant STPMC1 est configuré et calibré via un port SPI, ce qui permet également d'enregistrer et d'accéder à toutes les données. Les données de configuration et d'étalonnage peuvent être sauvegardées dans un bloc OTP 112 bits ou définies de manière dynamique dans des compteurs basés sur un microprocesseur.
Caractéristiques
- Prend en charge les services WYE et Delta monophasés, biphasés ou triphasés, de 2 à 4 fils
- Calcule les énergies harmoniques fondamentales et à large bande actives et réactives cumulées
- Calcule les énergies actives et réactives, RMS et les valeurs de tension et de courant momentanées pour chaque phase
- Prend en charge une bobine Rogowski, un transformateur de courant, un shunt ou des détecteurs de courant Hall
- Algorithme de calcul d'énergie exclusif sans ondulation
- Sortie pulsée programmable
- Sorties de moteur pas à pas
- Surveillance du courant neutre, de la température et du champ magnétique
- Mémoire OTP pour configuration et étalonnage
- Interface SPI
- Prend en charge les normes CEI 62052-11 / 62053-21 / 62053-23
- Erreur inférieure à 0,1 % sur la portée dynamique 1 000:1
Applications
- Instruments de mesure de puissance
Vidéos
Schéma fonctionnel
Ressources supplémentaires
- Détection de courant dans les applications de mesure à l'aide d'un capteur de courant d'impulsion et de dispositifs de mesure ST
- Procédure d'étalonnage numérique rapide pour les compteurs d'énergie basés sur STPMC1
- Kit de démonstration polyphasé avec STPMC1 et STPMS2
- Protocole SPI pour dispositif de mesure STPMC1
- Chipset polyphasé pour la mesure d'énergie
