STMicroelectronics Fusibles électroniques 60 A STEF12H60M
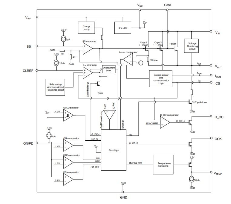
Les fusibles électroniques 60 A STEF12H60M STMicroelectronics sont optimisés pour surveiller le courant de sortie et la tension d'entrée sur les lignes d'alimentation 12 V CC. Lorsqu'il est connecté en série au rail d'alimentation principal, le STEF12H60M peut détecter des conditions de surintensité et y réagir. Le STEF12H60M limite le courant de sortie à une valeur sûre définie par l'utilisateur en cas de surcharge. De plus, un signal de surveillance de courant précis fournit des informations continues sur le courant de charge vers le CI du contrôleur de système. Un capteur de température précis génère également un signal de surveillance qui permet au contrôleur du système de garder la dissipation de puissance de l'appareil sous contrôle. Le temps d'allumage est programmable, contrôlant le courant d'appel pendant les opérations de démarrage.Les fusibles électroniques 60 A STEF12H60M multiples de STM peuvent fonctionner en parallèle et partager facilement le courant pendant la phase de démarrage, en mettant en œuvre une fonction d'équilibrage du courant dédiée. Les fusibles STEF12H60M intègrent également la fonction de verrouillage de sous-tension, d'auto-diagnostic et de protection thermique absolue.
Caractéristiques
- Courant continu 60 A
- Plage de tension d'entrée : 5 V à 18 V
- Limitation de courant réglable
- Verrouillage de sous-tension d'entrée
- MOSFET de puissance intégré de 0,85 mΩ
- Broche d'activation/désactivation
- Temps d'allumage programmable
- Signal de surveillance de courant précis
- Moniteur de température précis
- Indicateurs d'état de surintensité et de défaillance
- Auto-diagnostic de MOSFET interne
- Fonctionnement en parallèle
- Protection thermique
- La gestion des défaillances inclut les versions de verrouillage ou de relance automatique
- Boîtier QFN32- 5 mmx5 mm
- Plage de température : -40 °C à + 125 °C
Applications
- Fusible électronique principal du serveur
- Cartes échangeables à chaud
- Protection de rail 12 V industrielle haute puissance
Schéma fonctionnel
Publié le: 2021-02-10
| Mis à jour le: 2022-03-11
