STMicroelectronics Triple pilote de grille à demi-pont STDRIVE101
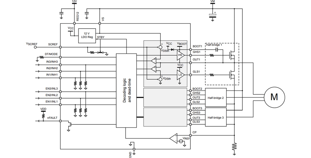
Le pilote de grille à demi-pont triple STDRIVE101 STMicroelectronics est un pilote de grille basse tension adapté au pilotage de moteurs brushless triphasés. Le STDRIVE101 est une puce unique avec trois commandes de grille à demi-pont pour les MOSFET de puissance à canal N. Chaque pilote a une capacité de courant de 600 mA (dissipation/source). Il intègre un régulateur linéaire à faible chute de tension générant la tension d'alimentation pour les pilotes de grille côté bas et côté haut via un circuit d'amorçage. Le composant fournit un verrouillage de sous-tension (UVLO) sur les sections côté bas et côté haut, empêchant les commutateurs d'alimentation de fonctionner dans des conditions de faible rendement ou dangereuses.Caractéristiques
- Large plage de tension de fonctionnement : 5,5 V à 75 V
- Capacité de courant d'entraînement d'alimentation/de dissipation de 600 mA
- Logique de contrôle 3,3 V et 5,0 V
- Deux stratégies d'entrée
- ENx/INx avec génération de temps mort réglable
- X/INLx avec verrouillage
- Retard de propagation homogène pour tous les canaux
- Très court délai de propagation de 40 ns
- Diodes d'amorçage intégrées
- Régulateur linéaire LDO 12 V (50 mA maximum)
- Moniteur VDS intégré pour chaque MOSFET externe
- Comparateur de surintensité
- Protection UVLO et arrêt thermique
- Mode d'attente pour fonctionnement avec basse consommation de courant
- Plage de température de fonctionnement : de -40°C à +125°C
- Boîtier VFQFPN24 4 mm x 4 mm
Applications
- Domotique
- Électroménager
- Vélos électriques
- Outils électriques
- Ventilateurs et pompes
- Automatisation industrielle
- Machines textiles
- Jeux et consoles vidéo
Vidéos
Schéma de principe
Circuit d'application standard
Publié le: 2020-11-13
| Mis à jour le: 2024-12-30
